競爭策略台瑋企業股份有限公司:外包網絡的競爭與合作
個案簡介
序言
「鈴…鈴…鈴…」…台瑋公司辦公室內的電話最近總是一天到晚響個不停。業務劉經理接起了電話:「喂,詹總您好,我找了您一個早上了。不好意思,要跟您說這次的單子可能會晚一點點才能出貨給您…喔…下個月要再追加編號FG340車床300組是嗎?好的,放心下個月的不會再拖了。我待會會跟我們陳總報告一下。昨天我們開會時他才唸著好久沒跟你去打球了…最近你們那邊生意如何啊?…」小劉繼續與東門電機的詹總寒喧著。在辦公室的另一邊。張會計正好掛下電話,並喊著:「總經理,廣陽機械吳老闆要找您,他要問你後天要出貨的工具機組裝進度,請你待會回電給他!」。
「好… 下班前提醒我打給他!」陳總說完,急忙將香煙擱置一邊,請秘書確認一下工具機組裝的進度。過不到五分鐘,電話又再次響起。「陳總,巴西那邊打電話過來說原料的錢下個月要再漲一次,他們要請你盡速決定這次的訂量!」採購小姐正拿著電話著急地說著。陳總說道:「好好好,我馬上過來!」此時他眼中不忘緊盯著桌上滿滿的排程表,正在分配下周工廠內與各代工廠間的生產流程。牆上的鐘,時針已過兩點,陳總中午的便當還靜靜地躺在桌角,只是閃過腦海中的,盡是剛剛電話中對話的情境,讓他沒有任何一點食...
個案總覽
許多企業在成長的過程中,常透過外包策略的採行解決企業內產能不足的問題。尤其在工具機出口值排名全球前四大的台灣工具機產業中,合作網絡內部外包與分工的機制更是使廠商得以降低交易成本、提高產品品質及交貨彈性的重要因素。然而,在網絡中,焦點廠商與外包協力廠商常因面對相同的供應商與顧客,因此在合作的同時往往也會產生隱性競爭的微妙關係。此時,對於焦點廠商而言,如何建立防堵的機制並有效管理外包協力廠商已成為最重要議題。本個案藉由工具機產業外包網絡之描述與情境式對話的方式,搭起一個討論的平台,以利學員思考企業在進行外包活動時,協力廠若因目標改變或追求私人利益而衍生投機、侵害及競爭的行為,焦點公司可藉由哪些防堵行動防護協力廠間投機行為及聯合替代意圖。
教學目標
本個案的主要教學目標為:
- 使學員了解中小企業在訂單過多但產能不足的情境下,公司可以選擇的成長模式為何? 例如:擴充自有廠房設備、外包產能、買下其他工廠、策略聯盟或合資與入股。
- 引發學員就其過去實務之經驗,或引導學員融入個案情境,以思索在外包活動的過程中,在事前、事中或事後時期,管理者將可能面臨的問題及相關決策。
- 鼓勵學員提出不同的討論構面,以建立一套分析架構來因應外包活動中各種情境所面臨之管理問題。
教學建議
本個案適用於策略管理、供應鏈管理、策略聯盟管理,以及動態競爭策略等課程中討論。若學員中曾涉入外包或採購管理的經驗,討論效果將更具體。
相關理論探討
在現今快速變化與激烈競爭的經營環境中,許多企業為了維持與增加競爭力,經常透過外包策略 (outsourcing strategy) 的運用 (Prahalad and Hamel, 1991),以達到降低成本 (Bettis, Bradley, and Hamel, 1992; D’Aveni and Ravenscraft, 1994)、提升價值 (Dess, Rasheed, McLaughlin and Priem, 1995) 及增加彈性的效益 (Dess et al., 1995; Harris, Giunipero, and Hult, 1998)。但在此同時,也相對衍生出了許多協力廠的管理問題,例如焦點廠商如何與協力廠維持穩定的合作關係 (Appleton, 1996),以及焦點廠商如何對協力廠商制定防範措施 (Artman and Martha, 1997) 等。
過去探討外包活動中協力廠商管理的文獻多以雙方屬於穩定合作的關係為基礎,並假設協力廠商對焦點廠商僅有投機行為 (opportunism) 的存在,研究的主題包括焦點廠與協力廠間投機行為產生的前因與後果 (Hawkins, Wittmann, and Rokkan, 2007),或焦點廠商如何發展控制或監督的機制,以解決投機行為的問題 (Stump and Heide, 1996; Hide, Wathne, and Rokkan,2007; Wathne and Heide, 2004)。
然而,現實中競爭與合作常同存於廠商間的互動 (Brandenburger and Nalebuff, 1996; Khanna, Gulati, and Nohria, 1998; Luo, 2005, 2007),合作的廠商間不僅只出現投機的行為,也經常存在隱性競爭的事實。例如在產能外包 (capacity outsourcing) 的案例中,協力廠商可能越過焦點廠商直接向顧客搶單或透過協力廠商間彼此結盟的方式以聯合取代焦點廠商原本的地位。因此競爭行為也有可能存在於合作的廠商間。
為了完整涵蓋上述焦點廠商管理外包廠商時可能出現的各種關係,以下將分別針對外包廠商投機行為與競爭行為的形成進行討論。
外包廠商的投機行為
Coase (1937) 認為廠商的存在是為了克服存在於市場中,造成市場失靈的交易成本;若交易成本造成市場失靈,以致無法採用市場交易或採用市場交易極無效率時,則由廠商機能取代市場機能,由企業家取代價格機制指導生產活動,廠商於是形成。
Williamson (1975,1985) 擴大Coase最初的架構,認為交易成本包括管理關係的直接成本與制定較差統治決策的機會成本。Williamson的微分析架構是依據兩個主要人類行為的假設:有限理性與投機主義;以及兩個主要的交易構面:資產專屬性與不確定性。其中投機主義可說是交易成本存在的必要條件,因為若人們的投機行為不存在,縱使在資產專屬性高、環境不確定性高及有限理性的情況下,也不會產生額外的交易問題。
投機行為是指經濟行動者狡猾地追求自利,也包含說謊與欺騙的行為,以及許多詐欺複雜的形式 (Williamson, 1975)。雖然投機行為並非在每項交易中都會發生,但是一但交易對象發生了這樣的行為,就會使廠商面臨許金錢損失、聲譽損失、策略執行失敗等麻煩。因此為了避免交易對象有投機行為傾向,企業往往需要花費許多成本來防範。
有許多學者進一步提出解決投機行為的方式。Williamson (1985) 認為,交易標地的交易頻次高而且具有中等的資產特殊性時,適合使用雙邊治理,此時聯盟就會形成;由經濟與治理的角度出發,有學者以準整合、聯合解決問題來克服投機行為的產生 (Zaheer and Venkatraman, 1995);而Dyer and Singh (1998) 則強調以信任與資訊交換來克服投機行為,企圖透過社會性的治理機制,降低投機行為的產生。
司徒達賢與熊欣華 (2004) 提出VIP模型以進一步解釋投機行為。VIP模型對過去理論提到的相關因素 (包括技術面、經濟面、社會面、環境面與管理面等因素) 進行歸納,以瞭解各因素對投機行為所扮演的角色。模型中包含三個主要構念:價值差距 (value gap)、資訊差距 (information gap),以及潛在懲罰力 (potential punishment power),其中價值差距提供行為人投機的動機,而資訊差距則與行為人投機的機會有關,且投機行為的存在意味著兩種差距同時存在。其當交易雙方的價值差距與資訊差距愈大時,焦點廠商對交易對象所知覺到的投機行為機率就愈高,但是當廠商潛在懲罰力愈大時,就可以降低投機行為的發生機率。
外包廠商的競爭行為
喬友慶、黃憶湘與鄭耿翔 (2008) 認為探討焦點廠商與協力廠商的關係管理有必要從競爭的情境出發,並以焦點廠商的角度思考如何對協力廠商可能的競爭行為進行防堵 (safeguarding),以達到有效管理的目的與維護雙方合作關係的穩定。期認為在合作的外包網絡中,穩定的狀態來自於合作與競爭兩種相反的力量彼此牽制,一但焦點廠商知覺到兩種力量相互拉扯而無法承受時,原本的合作關係就會失衡,進而使焦點廠商感受到「防堵張力」提高,因此需要防堵的行為介入,使雙方的合作關係穩定。
喬友慶等 (2008) 利用動態競爭學者提出的三項競爭性驅動因子:察覺 (awareness)、動機 (motivation) 及能力 (capability) (Chen, 1996; Smith, Ferrier, and Ndofor, 2001) 探討外包活動中協力廠商出現競爭性行為的可能性。在察覺方面,以協力廠商的組織特徵 (包括:營業額、設備及產業知名度) 作為衡量的準則;動機方面,則以協力廠商的競爭動機 (包括:與潛在客戶接觸的動機和模仿學習的動機) 作為衡量的標準;最後在能力方面,則是以協力廠商吸收能力 (包括:學習能力與整合網絡其他成員能力) 做為研究變數;並討論上述三者對於協力廠商防堵張力之影響程度,及此一防堵張力對於焦點廠商採取防堵行動積極程度之關聯性,進而影響防堵績效。焦點廠商的防堵行動包括針對協力廠商採取圖面管理、制定相關的管理辦法,甚至是採取合資或入股等行動,來增加對於協力廠商的控制力,以有效降低焦點廠商的防堵張力知覺;防堵績效則是以焦點廠商對於採取防堵行動後的合作關係品質為主要的績效衡量依據。防堵張力的相關概念請參閱Exhibit 1:防堵張力及其相關概念。
經由實證結果其發現:(1) 當協力廠商的組織特徵越顯著時,焦點廠商的防堵張力越高,(2) 當協力廠商競爭動機越強時,焦點廠商的防堵張力越高,(3) 當協力廠商吸收能力越佳時,焦點廠商的防堵張力越高,(4) 當焦點廠商的防堵張力越高時,其防堵積極性也會越高,以及 (5) 防堵積極性與防堵績效存在非線性關係。
陳惠真 (2007) 將過去由許多學者從交易成本理論、資源基礎觀點及社會資源觀點等理論觀點所提出的防堵行動進行整理,本研究將其彙整至Exhibit 2:防堵行動彙整。
討論問題
企業採行外包策略並不見得是解決其產能不足問題的唯一方式,教師首先可針對台瑋公司要不要自行設廠與學生進行討論,思考方向可針對台瑋自行設廠的前後成本與執行外包的前後成本做比較 (請參閱Exhibit 3:自行設廠與外包成本的比較)。根據交易成本與其相關理論的考量,廠商直接設廠產生的成本包括:資訊成本、執行成本、議價成本、偵查成本、生產成本、監督成本、溝通成本、行政管理成本與政治環境風險成本 (Buckley and Casson, 1976)。
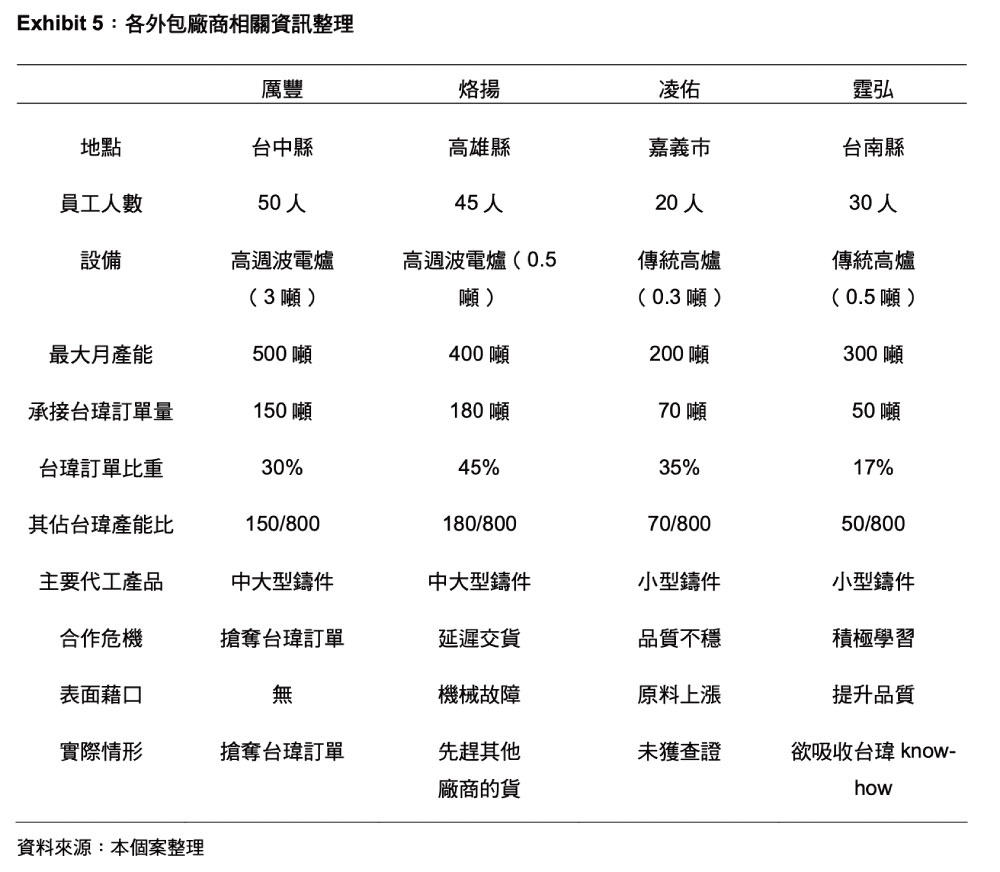
以生產成本為例,籌蓋一鑄造廠的土地成本可能為3000萬 (假設土地1000坪,每坪3萬)、實體廠房成本為500萬、機械設備成本為4000萬 (電爐2000萬,造模生產線、熱處理機器及檢測機器等2000萬),粗估約7500萬。且此時尚未考量設廠前的資訊與偵查等成本、設廠後的管理成本與訂單是否穩定的風險成本,以及設廠所需等待的時間成本。因此在兩種策略執行的成本相比較下,個案中台瑋公司選擇以產能外包的方式解決產能不足的問題具有其合理性。(個案中台瑋與各外包廠商的相關資訊整理請參見Exhibit 4,5:台瑋與各外包廠商規模大小與關係強弱比較,各外包廠商相關資訊整理)
在個案中台瑋公司與各外包廠商分別發生各種不同的情境,例如:厲豐的搶單事件、烙揚先趕其他廠商的訂單、凌佑品質不穩定要求協助帶料、霆弘積極學習欲吸收know-how及三家廠商彼此勾結聯合漲價等。這些外包廠商的行為有些屬於投機行為,有些為競爭行為;有些屬於單一廠商行為,有些則屬於整體網絡行為 (多家廠商聯合行為)。
教師可先請學生針對上述五種情境若同時發生時,台瑋應進行防堵的先後順序進行分析,並請各組將分析結果提出並交互討論。此部分思考的方向可由喬友慶等 (2008) 發展的防堵張力概念分析,其認為各外包廠商的組織特徵 (A)、競爭動機 (M) 與吸收能力 (C) 會帶給焦點廠商不同的防堵張力知覺,進而導致其採取防堵行動的積極性。因此學員可針對表2中各構面以A、M、C的角度審視,並區分出每個構面的高低及權重的大小,以探討哪個外包廠商帶給台瑋最大的防堵張力,進而使其決定防堵行動的積極性。
教師經由上述相關問題的探討後,可針對以下個案中台瑋公司面臨的各個問題,延伸上述相關理論所提及的內容為基礎,進行探討:
- 工具機產業的網絡綿密,個案中厲豐公司跳過台瑋直接向機械廠 (中原精機) 搶單的情形有無辦法避免?若你是坐在會議室一角的高階主管,發生此一情形你會如何解決?
- 本個案中,烙揚公司先趕工別的鑄造廠單價較高的產品,因而擱置台瑋的訂單。你贊不贊成業務劉經理的看法,先提高單價請烙揚趕工,以避免客戶的訂單拖延太久而對台瑋的名聲造成損傷?或是你有其他更具體的建議?
- 你認為台瑋是否應協助凌佑為其帶料?若不協助帶料,凌佑品質不良的情形如何克服?若要協助帶料,凌佑將原料用於其自身的產品該怎麼辦?
- 你認為台瑋要不要將相關技術教導給霆弘?若不教,之後又發生跟凌佑一樣品質不良的情形該怎麼辦?如果要教,台瑋的技術又該如何管理拿捏?
- 下個月後,烙揚、凌佑與霆弘的老闆就會一起來陳總的辦公室「泡茶」了,在原料成本不斷提高擠壓公司獲利的同時,面對三家廠商要一起來談漲價的情形你會如何為陳總獻策?
課程討論機會
Q1:工具機產業的網絡綿密,個案中厲豐公司跳過台瑋直接向機械廠 (中原精機) 搶單的情形有無辦法避免?若你是坐在會議室一角的高階主管,當發生此一情形你會如何解決?
思考方向:
此問題可分為兩個部分進行討論,第一部分為還沒發生時,事前該如何防範 (避免),可參考的方式如下:
1. 地理位置與市場區隔:
個案內容提到,台灣的鑄造廠因不同區域,其生產的產品性質也多有差異。中部地區鑄造廠所生產的產品多為工具機的專用零件;南部地區鑄造廠多生產汽車零件與小型的機械零件;北部地區廠商則多以特定專用機型為主。因此個案中台瑋公司若要避免其外包的鑄造廠與機械廠聯繫,可選擇南部或北部的鑄造廠作為外包的合作夥伴,因為這些鑄造廠對中部地區工具機產業的網絡結構較不了解,主動搶單的狀況亦較不易發生;而另一方面,若是發生搶單的行為時,機械廠在不瞭解這些外地廠商的技術、設備與背景下,通常不敢輕易地將訂單釋出,若再加上距離所帶來的聯繫成本,機械廠的合作意願通常會大幅降低。
2. 事前簽訂契約:
契約內容可明訂外包廠商搶單的處罰方案,例如台瑋公司與其外包廠商進行合作時,可先在合約中載明外包廠商不能越過台瑋公司承接其機械廠顧客的訂單,違反契約規定將進行罰款與法律訴訟。
3. 掌握核心產品與技術:
焦點廠商在釋出訂單的同時,也創造學習的機會給外包廠商,長時間下來無意間可能會有外溢市場資訊的機會,因此要篩選訂單且保留關鍵的產品與製程並避免將其外包,是為一種保護關鍵的市場資訊的方式。
4. 做好圖面管理:
圖面可呈現出產品流程、規格與設計,如同產品的說明書,一但所有的圖面都繪製在一起,會讓焦點公司曝露在很大的風險中。因此焦點廠商應將總圖面中各製程與規格切割至不同的子圖面後,再交給外包廠商。由於外包廠商依據子圖面所做的產品是局部分散的配件而其不知整套工具機核心鑄件的規格,在對於產品內容不確定的情況下其將較不可能直接去找機械廠搶單。
5. 不定時轉換訂單:
若把某機械廠的訂單固定轉給某外包廠商執行,長期下來外包廠商可能會發現訂單量數可觀,因而冒著關係破裂的風險進行搶單,因此訂單的內容需要輪調轉換,讓外包廠搞不清楚經常性的訂單和客源。而例行性訂單輪調的過程中,也可針對各外包廠商的品質與交期進行比較評分,鼓勵外包廠商間相互的良性競爭,進而提升外包鑄件的品質與效率。
6. 建立領導地位:
台瑋在其外包廠商心目中的地位必須建立起來,讓外包廠商理解到與台瑋做對並沒好處,相反地,替台瑋代工可享有價值與效益。例如,台瑋可提供與其合作的外包廠商部分原料方面的優惠與協助,或透過駐廠的方式教導外包廠商一些較基礎的技術,帶領外包廠商一起提升成長。
7. 耕耘穩定關係:
焦點廠商與外包廠商的許多互動都需要建立在信任的基礎上,雙方若有了良好穩定的關係,不但對很多事物都會產生默契進而降低溝通的偏誤,且外包廠商投機與競爭行為也會大幅降低,因此如何建立彼此長期的信任關係是一個重要的問題。舉例而言,層次較低的作法:應酬與交際等;層次較高的作法:長期導向、提供合理的經濟報酬,以及焦點廠商定期轉給外包廠商固定的訂單。
上述機制的實施,都須要要考量直接或潛在的成本,例如,地理位置與市場區隔的採行也意謂著焦點廠商必須承擔較高的溝通與監督成本;而不定時轉換訂單帶來的成本是外包廠商學習曲線不易建立;耕耘穩定關係通常需要投入人力與時間做溝通與監控的工作,因此焦點廠商未必需要同時對每一外包廠商採取所有的防堵措施,可將成本與效益取捨比較後再決定是否實施。
此外,焦點廠商也要考量產業或公司本身的屬性,例如契約的訂定對於某些規模較大且具制度的外包廠商可能有效,但對於家庭式的外包廠商而言,承諾與信任關係的建立或許較為適用。因此每個外包廠商與焦點廠商間都是獨特的對偶關係,管理的方式充滿了權變性,採用何種措施最有效需視彼此對偶的情境而定。
第二部份探討搶單事件發生後,台瑋該如何處理因應。可參考的做法如下:
1. 針對機械廠-訴諸價值:
與機械廠進行溝通,若被訂單的產品為較高階複雜的鑄件或工具機,相對於使用低價搶單的外包廠商,台瑋應訴諸於本身所能為機械廠提供的價值與效益與機械廠進行談判,已爭取原本既有的訂單。
2. 針對外包廠商-網絡制裁:
針對搶單的外包廠商而言,台瑋若在外包網絡中建立有效的領導地位,就可以較高的議價力聯合網絡中上下游廠商封鎖搶單的外包廠商,使其認知搶單的代價。
由於防堵的做法應該集中在事前階段,由AMC的架構思考:一旦台瑋察覺到外包廠商有顯著的組織特徵、知覺到外包廠商具有潛在的競爭動機或是良好的吸收能力時,台瑋即可透過各種防堵行動的實行,以避免外包廠商搶單的情況發生;若在搶單事件發生後才開始才取防堵行動,通常僅能亡羊補牢,不但可用的行動選擇有限,防堵的成效也會大打折扣。由此可知,例行性的管理與防堵行動的實行有助於減緩外包廠商的競爭與投機動機。台瑋事前如果未預先透過一些防堵行動降低各外包廠商的競爭動機,一旦未來發生外包廠商相互結盟,進而聯合搶單取代台瑋地位的情形時,事後的防堵行動的成效將會非常有限。
Q2:本個案中,烙揚公司先趕工別的鑄造廠提供給他較高利潤的產品,因而擱置台瑋的訂單。你讚不贊成業務劉經理的看法,先提高單價請烙揚趕工,以避免客戶的訂單拖延太久而對台瑋的名聲造成損傷?或是你有其他更高明的做法?
思考方向:
此問題可分為兩個部分進行討論,第一部分為還沒發生時,事前該如何防範 (避免),可參考的方式如下:
1.定期駐廠:
協力廠商的管理要花很多時間經營關係,駐廠是一種很好的作法,焦點廠商不但可以透過駐廠教導外包廠商一些基本的技術確保產品的品質無誤,另一方面也可以透過駐廠監控外包廠商是否有投機行為。因此個案中,台瑋公司若有每週固定在烙揚駐廠一到兩天的制度,烙揚一開始投機的行為出現時較容易被發現。
2. 協力廠商管理辦法:
協力廠商管理辦法是指訂定雙方的合作規則,焦點廠商就各外包廠商不良率高低、交期與配合度,在每年年底作評分,對於分數高的外包廠商就增加訂單量或輔以其他獎勵。在本案例中,台瑋公司一開始可與外包廠商簽訂契約將交期納入付款條件中,例如以現金為付款條件獎勵烙揚準時交貨,若延遲交貨兩個禮拜,付款也會跟著延遲兩周。
第二部份為發生後,該如何處理:
1. 以訂單量威嚇烙揚:
劉經理避免客戶的訂單拖延太久而對台瑋的名聲造成損傷的立益正確,但會有比價格競爭更好的做法。個案內容暗示台瑋及其子公司國瑋合計共占據烙揚公司70%的產能,因此台瑋已用控制訂單規模的機制占據外包廠商產能,這已是防堵外包廠商的方法之一,目的是讓外包廠商的依賴程度相對提高,進而有助於平衡消弭外包廠商替代或競爭的意圖。也因此,在這樣的情境下,台瑋公司並不需要提高產品每單位的單價,只要提醒烙揚公司若不依照之前訂定的時間交貨,下個月要將兩間公司所有的產能撤出,烙揚公司將會瞬間損失70%的訂單,因此其投機的問題即可解決。
2. 合資與入股:
合資與入股並非一個必要的措施,也未必是解決這個問題唯一的方式,但在此可以提出這個想法進行討論。個案中,烙揚的設備與人員優於另兩家外包廠商,生產的品質也非常穩定,雙方合作的關係也較為密切。假設在沒有其他經營與財務問題的狀況下,台瑋若與烙揚進行合資或入股,彼此的關係可以轉為資源共享及有共同利益目標的實質夥伴,無形中很多投機與溝通的問題可以迎刃而解,有助於雙方合作關係的提升。
Q3:你認為台瑋是否應協助凌佑為其帶料?若不協助帶料,凌佑品質不良的情形如何克服?若要協助帶料,凌佑將原料用於其自身的產品該怎麼辦?
思考方向:
對於此一問題,首先,台瑋公司應先確認凌佑公司品質不良的原因是來自於原料而非其他因素。若原因是來自原料,台瑋公司則應思考是否要為凌佑帶料,亦或是用何種方式為凌佑帶料對台瑋公司最有利。此外,台瑋公司也應思考若提供原料給凌佑,則後續的監督控制方式為何。相關可供參考的做法如下:
1. 駐廠:
台瑋公司應先確認凌佑品質不良的原因為何,若台瑋公司過去有每週駐廠一至兩天的方式,即可了解凌佑品質不良的問題是源自於製程或原料。
2. 轉嫁原料風險:
若凌佑品質不良的情形確實來自原料問題,台瑋可考慮為其帶料以確保鑄件品質。由於台瑋每個月的產量是凌佑產量的兩倍以上,因此台瑋在規模優勢下購料成本會低於凌佑。故台瑋可擔任原料商的角色直接將原料賣給凌佑 (台瑋可將原料的價格定在凌佑直接向外購買原料的價格之下) 或直接將原料的金額與凌佑代工的工錢相扣,賺取的差額得以貼補台瑋購料的風險。
3. 駐廠時送料:
為防止凌佑公司將原料用於非台瑋產品的地方,台瑋可在每週駐廠的時間送料到凌佑,一方面駐廠指導,另一方面監督原料是否用在台瑋的產品而非凌佑自身的產品。
4. 依凌佑產品良率決定帶料數量:
對凌佑無條件的帶料容易造成台瑋一定程度的成本支出與風險承擔,故帶料策略應有先決條件。此先決條件為,台瑋應針對凌佑產品良率達成的情況,決定是否增加或減少給料的數量,亦即台瑋可持續檢測凌佑的鑄件品質,若持續未達到台瑋規定的標準,台瑋有權取消為凌佑帶料的數量;反之,若凌佑的品質持續符合台瑋的需求,代表為凌佑帶料產生正向的效用,如此台瑋可考慮持續為凌佑帶料。
Q4:你認為台瑋要不要將相關技術教導給霆弘?若不教,之後又發生跟凌佑一樣品質不良的情形該怎麼辦?如果要教,台瑋的技術又該如何管理拿捏?
思考方向:
若外包廠商商品質不佳,受影響的還是台瑋公司的名譽,因此對於能穩定外包廠商品質的相關技術,台瑋仍需適度的轉移給外包廠商。但在此同時,台瑋在教導霆弘基礎技術時如何有效保護自身核心技術更是重要,可供參考的做法建議如下:
1. 區隔關鍵製程與核心產品:
霆弘學習的動機較於積極,雖然目前在技術與市場對台瑋無威脅性,但為了防患未然,台瑋應把產品中非核心的產品與非關鍵技術的鑄件交給霆弘代工,以保護關鍵製程及核心產品,因此需要教導的技術即可先限制在這些低階的產品中。
2. 避免同時教導不同核心技術:
在教導的技術以限制在低階產品後,由個案圖2鑄造廠生產流程可知,鑄造廠的核心能力為溶解與造模兩項。若霆弘在這兩種製程方面都有問題時,台瑋也應避免同時把兩種核心都教導霆弘,若要教溶鐵水救只教溶鐵水技巧,若教造模則只教造模技術。
3. 教導的方法不一定要最佳方法:
台瑋教導霆弘的目的是為了確保其品質的穩定,因此在過程中,台瑋可以不必教霆弘最佳的方法 (成本最低且品質最好的方法),只要教其可以符合品質但需花費較高成本的次佳方法即可,以保護關鍵技術與利潤。例如溶鐵水的過程需要加入不同的配方,台瑋只要教霆宏放入不影響品質且成本又較高的配方進爐溶解,也一樣可以達到保護自身技術又兼顧品質的效果。
此外,台瑋在教導三家外包廠商相關技術時,最好教導的技術內容與範圍皆相同。不要將不同的技術分別教給不同的外包廠商,以避免外包廠商間彼此結盟後,在相互交流與學習下進一步拼湊出台瑋完整的技術輪廓。
Q5:下個月後,烙揚、凌佑與霆弘的老闆就會一起來陳總的辦公室「泡茶」了,在原料成本不斷提高擠壓公司獲利的同時,面對三家廠商要一起來談漲價的情形你會如何為陳總獻策?
思考方向:
此問題可分為兩個部分進行討論,第一部分為還沒發生時,事前該如何防範 (避免),可參考的方式如下:
1. 培養新廠:
培養新外包廠商可帶來的好處很多,第一,有助於規避風險以預防原來的外包廠商不再配合、旺季產能飽和或機械設備故障等因素無法預期交貨的情形,因此培養新廠有助於分散焦點廠商對舊有外包廠的依賴 (最好單一種產品規格,要有兩家以上的外包廠商具有生產供應的能力,否則在旺季時,外包廠商若知道焦點廠商的外包廠商商只有一家,有可能刁難藉機要求漲價)。
而另一方面,舊有外包廠商為了擔心客源流失,在新的競爭者加入時,對焦點廠商會投入更多資源以穩固地位,並提高配合度等作為,可以提高焦點廠商管理績效;最後,焦點廠商在不同的外包廠商中可能會看到不同的Know-How,因此可加以學習運用在自身的製程上,故外包廠商的數目越多可創造的潛在學習機會就會越高。因此,台瑋平時可多跟其他外包廠商接洽,增加自身可選擇的機會,以避免現有外包廠商造次。也就是利用產業網絡綿密的特性,讓協力廠商知道,焦點廠商隨時都有口袋名單。
第二部份探討協力廠商聯合漲價發生後,台瑋該如何處理:
1. 以相關能力的支援取代漲價:
在個案內容的描述中,每家外包廠商本身其實都存在若干問題,例如:烙揚本身面臨財務危機,已無多餘能力從事業務招攬,因此仰賴為台瑋與國瑋公司代工,扭轉營運危機;凌佑僅能生產小型與少部分相關零組件,對原物料掌握能力較差;霆弘雖想學習台瑋技術,但霆弘在主力市場無攻擊性,僅在少數市場具替代性。台瑋可藉由提供上述外包廠所需要之相關支援,例如:提供長期更穩定訂單、協助帶料與管理、提供技術支援…等,透過本身優勢逼退三家廠商漲價的要求。
2. 透過更多價值創造取代漲價:
台瑋可透過自身的優勢為基礎,整合網絡成員並藉由彼此價值創造的方式取代漲價。例如,台瑋可整合三家外包廠商與自身的採購量,透過聯合採購的方式來達到原料需求的規模經濟,使網絡內成員的物料單位價格下降,藉由這樣新價值創造的方式取代外包廠漲價的要求。
3. 建立績效獎酬制度:
台瑋也可以選擇將漲價方式制度化的方向進行。台瑋可與外包廠訂定獎勵措施規範,將各外包廠商的代工品質、配合度與交貨時間列為評量的標準,若外包廠達到標準就可以獲得台瑋的獎勵措施,例如:績效獎金、提高下次代工的單價價與增加訂單量等。藉由獎酬制度的方式一方面可以激勵外包廠商,使其提高代工的績效,另一方面也可讓台瑋不至於陷入被外包廠商要求漲價的困境中。
4. 擊破外包廠商的聯盟:
擊破外包廠商的聯盟有很多方式,例如,在談判前可先拉攏主要外包廠商,以瓦解其他外包廠。在個案中,台瑋掌握烙揚70%的產能,因此烙揚對台瑋的依賴程度最高,故台瑋可把烙揚當作預先拉攏的對象,利用自身相對高的議價力與烙揚協商出合理價格的幅度,之後再各個擊破其他外包廠商,以避免三家廠商同時上門要求漲價的情形;假若三家廠商都不願意與台瑋合作,則台瑋只要放出消息說已與某廠商談好不漲價,此時再將另外兩家外包廠下個月的訂單全轉到該廠商身上,三家廠商彼此就會相互猜忌產生不信任,因此外包廠商的聯盟網絡即會遭到化解。
參考文獻
為使讀者對外包廠商管理之相關議題能夠有更深入的瞭解,本教學指引配合個案情境之描述與問題討論相關之文獻分別列舉如後,供教師進一步研讀,同時提供教師引導對本個案有興趣之學員,可針對下列文獻做為進階閱讀之參考。
- Appleton, E. 1996. Divorce your outsourcer? Datamation, Vol. 42(14):60-62.
- Artman, L. and Martha, J., 1997. Establishing long term relationships. Transportation & Distribution, 38(3):69-70.
- Bettis, R., Bradley, S., and Hamel, G. 1992. Outsourcing and industrial decline. Academy of Management Executive, 6 (1):7-22.
- Brandenburger, A. M. and Nalebuff, B. J. 1996. Co-opetition. New York: Currency Doubleday.
- Buckley, P. and Casson M. 1976. The Future of the Multinational Enterprise, London: Macmillan.
- Chen, M.-J. 1996. Competitor analysis and interfirm rivalry: toward a theoretical integration. Academy of Management Journal, 21(1):100-134.
- Coase, R. H. 1937. The Nature of the Firm, Economica, 4: 386-405.
- D'Aveni, R. A. and Ravenscraft, D. J. 1994. Economies of integration versus bureaucracy costs: Does vertical integration improve performance? Academy of Management Journal, 37 (5):1167-1206.
- Das, T. K. & Teng ,B. S. 1999. Managing risks in strategic Alliances. Academy al Management Executive, 13( 4):50-62.
- Dyer, J. 1997. Effective interfirm collaboration: How firms minimize transaction costs and maximize transaction value. Strategic Management Journal, 18(7): 535–556.
- Dyer, J. H. and Singh H. 1998. The Relational View: Cooperative Strategy and Sources of Interorganizational Competitive Advantage. Academy of Management Review, 23 (4):660-679.
- Dess, G. G., Rasheed M. A., McLaughlin K. J., and Priem, R. L. 1995. The new corporate architechure. Academy of Management Executive, 9 (3):7-20.
- Harris, A., Giunipero, L. C., and Hult, G. T. M. 1998. Impact of organizational and contract flexibility on outsourcing contracts. Industrial Marketing Management, 27(5):373-384.
- Heide, J. B., Wathne, K. H., and Rokkan, A. I. 2007. Interfirm monitoring, social contracts, and relationship outcomes. Journal of Marketing Research, 44(3):425-433.
- Khanna, T., Gulati, R., and Nohria, N. 1998. The dynamics of learning alliance: Competition, cooperation, and relative scope. Strategic Management Journal, 19(3):193-210.
- Luo, Yadong. 2005. Toward coopetition within a multinational enterprise: a perspective foreign subsidiarie. Journal of World Business, 40(1):71-90.
- Luo, Yadong. 2007. A coopetition perspective of global competition. Journal of World Business, 42(2):129-144.
- Parkhe, A. 1993. Strategic alliance structuring: A game theoretical and transaction cost examination of interfirm cooperation. Academy of Management Journal, 36(4): 794–829.
- Prahalad, C. K. and Hamel, G. 1990. The core competence of the corporation. Harvard Business Review, 68(3):79-91.
- Reuer, J. & Ariño, A. 2002. Contractual renegotiations in strategic alliances. Journal of Management, 28(1): 47–68.
- Smith, K. G., Ferrier, W., and Ndofor, H. 2001. Competitive dynamics research: Critique and future directions. In M. Hitt, R. Freeman, & J. Harrison (Eds.). Handbook of strategic management: 315–361. London: Blackwell.
- Stump, R. L. and Heide, J. B. 1996. Controlling supplier opportunism in industrial relationship. Journal of Marketing Research, 33 (4):431-441.
- Wathne, K. H. and Heide, J. B. 2004. Relationship governance in a supply chain network. Journal of Marketing, 68(1): 73-89
- Williamson, O. E. 1975. Markets and Hierarchies: Analysis and Antitrust Implications, New York: The Free Press.
- Williamson, O. E. 1985. The Economic Institution of Capitalism. New York: The Free Press.
- Zaheer, A. and Venkatraman N. 1995. Relational Governance as an Interorganizational Strategy:An Empirical Test of the Role of Trust in Economic Exchange. Strategic Management Journal, 16 (5), pp.373-392.
- 司徒達賢、熊欣華(2004),「投機行為分析─ 價值差距、資訊差距與潛在懲罰力之影響」,中山管理評論,第 12 卷,第 4 期,頁 675-707。
- 黃憶湘、喬友慶 (2008),「防堵積極性與防堵績效間之關聯性」,2008國際企業管理跨領域整合學術管理研討會,花蓮 (東華大學)。
- 黃憶湘、鄭耿翔、喬友慶 (2008),「防堵張力之前置變數與結果變數之探討」,2008國際企業管理跨領域整合學術管理研討會,花蓮 (東華大學)。
- 陳惠真 (2007),「外包協力網絡防堵機制之探討」,靜宜大學管理碩士在職專班未出版碩士論文。
本個案係由國立中興大學企管系喬友慶助理教授在國立中興大學企業研究所博士生鄭耿翔的協助下所撰寫,其目的在作為課堂討論之基礎,而非指陳個案公司事業經營之良窳。有興趣使用本個案者,請逕洽台灣管理個案中心申請使用授權(www.tmcc.com.tw)





