企業管理新天地國際餐飲集團
新天地國際餐飲集團
個案簡介
2009年6月的某天晚上,歐董按照往例巡視新天地北區店婚宴舉行的情況。或許受到結婚新人的幸福氣氛影響,歐董心中開始思索如何在台灣的婚宴市場中,創造出獨樹一格的婚宴品牌風格與特色,並強化公司內部婚禮企劃部門的整體競爭力,以有效提升婚宴市場的佔有率。離開宴會廳,歐董也一如往常針對宴會、小吃與自助式百匯當天的營運情形進行瞭解。從服務生遞上近幾個月的來客數資料中發現,來新天地用餐的消費者數量明顯減少,這對公司來說無疑是個一大衝擊。宴會、小吃與自助式百匯是公司創立以來的發展重點,其中又以『小吃[1] 』為主要核心能力。過去許多老饕皆被美味的海鮮料理吸引慕名前來,卻因社會結構快速變遷、消費習性的改變與類型相似的業者大量出現,使得小吃與自助式百匯市場不斷萎縮未達組織設定的目標。因此,在與宴會營收比例(Exhibit 1)失衡與資源有限使用的情況下,新天地是否該放棄小吃與自助式百匯,全心投入龐大潛在商機的宴會市場?亦或挽救現在委靡不振的局勢,以更多的經營策略,使小吃與自助式百匯市場上占有一席之地?
個案總覽
新天地國際餐飲集團創立於台灣光復初期的1945年,憑著三、四張竹桌擺起的麵攤做起,從第一代創始人歐有財夫婦到現今第二代歐家三兄弟,新天地不斷地經營台中的餐飲市場。目前旗下的中部分店有:北區店、東區店、梧棲店、員林店與璽悅時尚會館,以及遍佈在台北與高雄的雅悅會館。事業版圖除了既有的小吃,拓展到後來的自助式百匯、宴會與現今當紅的婚宴市場,皆顯示出新天地在餐飲領域的發展上不遺餘力。2009年,新天地公開上市上櫃,成為台灣第一家股票上市的餐飲業者;同時,也計畫至對岸市場開設海外第一家營業據點。然而在此過程中,面對有意願合作的廠商,新天地面臨不知如何抉擇的課題;同時,新天地一直引以為豪的小吃與自助式百匯市場,在碰到整體環境的變遷時竟然迅速萎縮,導致面臨了是否調整小吃與自助式百匯在新天地發展的角色。
此外,當新天地正如火如荼地拓展婚宴市場,卻發現台中的競爭者眾多且市場進入白熱化階段,各家企業以不同的婚宴主題、貼身的新娘秘書、各式各樣的行銷手法吸引每對結婚的新人,使新天地在發展婚宴市場時,面臨到極大的壓力與挑戰。同時也面臨組織內部部門間,彼此的不協調性與某些部門其組織效能無法正常發揮的情況,皆考驗著歐家三兄弟的智慧。因此,在面臨諸多的情況下,新天地該如何決策,才能化險為夷,進而使其更具有市場的競爭優勢?
個案目的/目標
本個案欲達成之目的與目標分述如下:
1. 策略管理:藉由宴會、小吃與自助式百匯的營收比例數據的差距、新天地進入中國餐飲市場的合作廠商抉擇,以及在日趨競爭激烈的婚宴市場中,應採行的策略為何…等內容的鋪陳,引導學員在其相關背景故事中,找尋對組織有利的關鍵因素與一套完整的發展策略,使新天地能夠擺脫發展劣勢,是為本個案目的與目標之一。
2. 行銷管理:透過宴會、小吃與自助式百匯的營收比例數據的差距,以及婚宴市場發展可採行的行銷策略…等內容的鋪陳,引導學員依據其發展背景與未來欲成長的目標,制定一套適合新天地的行銷策略,使之能夠提升市場佔有率與營業績效,是為本個案目的與目標之二。
3. 組織行為:透過婚企部門與既有部門的新舊溝通協調議題,以及行銷企劃部門的外包抉擇下…等內容的鋪陳下,引導學員其組織轉變的優缺點,並從中探討與發展出一套適宜的組織行為,以強化組織部門實力與提升外部競爭力,是為本個案目的與目標之三。
個案適用範圍/定位
本個案欲營造之教學情境與建議討論的教學方向如下:
1. 本個案適用於「策略管理」、「行銷管理」與「組織行為」等課程,探討企業在組織決策與競爭優勢、行銷策略與市場佔有率、外包抉擇與策略制訂、國際化歷程與發展策略等議題。
2. 本個案適用於大專院校及研究所以上之課程討論,在進行個案討論前,可先針對餐飲產業(宴會、婚宴)、企業相關競爭者與合作夥伴進行初步瞭解,以利課程進行與討論。
討論問題
1. 從個案中,請您分析新天地目前所處的產業環境與競爭態勢為何?其在產業環境中,新天地應注意哪些關鍵因素(請試以Michael Porter五力模式分析)?
2. 就目前宴會、小吃與自助式百匯的市場營收比例而言,後兩者佔營收的比例明顯偏低,而宴會營收比例較高。然而,小吃的存在為新天地策略性的考量,是讓消費者快速認識新天地的方式,而自助式百匯亦是如此。是故,新天地應該採取哪些組織作為或行銷策略,改變營運發展方向,提高其整體的營業績效?
3. 面對婚宴市場的激烈競爭,新天地為了要提升婚宴市場的佔有率與營業額之前,應該如何來辨別組織在市場中的定位?之後,可以採取哪些組織策略,來幫助新天地在婚宴市場上的發展?
4. 為了因應婚宴市場的新形態發展,新天地成立了婚企部門,卻在成立時發生新部門與既有部門的溝通協調議題,在遭遇到諸多的挑戰影響下,您認為新天地應採行何種組織作為,使部門之間能夠相處融洽,並借力使力,提升其營運績效?
5. 面對行銷企劃部門的外包抉擇下,您認為新天地應為了符合組織利益與長遠發展,將行銷外包給專業管理團隊,快速獲得行銷企劃的專業能力?亦或維持現狀,並一步一腳印培養行銷企劃團隊的人才?亦或以中庸之道的方式並行?
6. 2009年,當新天地欲進入中國餐飲市場,當時的金錢豹餐飲集團與台商皆有意與新天地合作,您認為新天地應該與其中一家合作?亦或以單打獨鬥的方式進入,將是對組織較有利的作法?此外,倘若新天地欲至此市場發展,應該以何種方式(出口、授權、契約生產、合資、直接投資、策略聯盟)進入較有助益?
教學策略建議
1. 針對大學部學生,教學者可先針對個案背景作概略介紹,讓學生對企業及所屬產業有初步的認識與概念後,可藉由分組討論的方式進行相關問題的探討,使學生能夠在彼此討論與腦力激盪的過程中,發現不同面向的現象與想法後,教學者再針對每組的結論進行討論與建議。
2. 針對研究所學生,教學者可先請學生針對個案內容做簡單摘要說明與其目前面臨之發展困境後,可透過讓學生自由發揮或指定回答的方式來引導學生對個案所屬產業與企業有一完整性之了解,同時,針對個案所面臨之問題進行相關理論與實務的討論與腦力激盪,以從中培養學生獨立思考及判斷決策的能力與可行性。
3. 時間分配建議:個案進行時間為90分鐘
(1) 介紹台灣宴會與婚宴市場發展概況(10分鐘)
(2) 介紹新天地發展歷程、婚宴現況、主要競爭者與國際化歷程(20分鐘)
(3) 探討新天地在宴會、小吃與自助式百匯決策過程與方式(10分鐘)
(4) 探討新天地提升婚宴競爭策略(10分鐘)
(5) 探討新天地組織內部架構問題與解決方法(10分鐘)
(6) 探討新天地外包與否之相關決策(15分鐘)
(7) 探討新天地國際化歷程相關抉擇(15分鐘)
個案問題討論與參考建議
1. 從個案中,請您分析新天地目前所處的產業環境與競爭態勢為何?其在產業環境中,新天地應注意哪些關鍵因素(請試以Michael Porter五力模式分析)?
當企業面臨未來成長與發展的議題時,須先針對外部環境進行瞭解,確認產業目前的發展機會與競爭威脅。Michael Porter(1980)認為,任何產業在任何成長階段時都會受到現有競爭者強度、潛在進入者、替代品、供應商與購買者等五種力量所支配著,因此,企業領導者必須先就此五種力量進行初步認識、分析並辨別出其未來的發展機會與潛在的競爭威脅,進而選擇適合的發展策略,增加企業在市場中的競爭優勢。故在進行個案整體教學前,可就餐飲產業的五力模式進行分析,並探討新天地在發展宴會、小吃與自助式百匯時可能面臨的問題(請參照個案本文第7、第8頁),詳述如下所示:
1. 潛在進入者(新進入者的威脅):係指目前與企業不在同一產業中競爭,卻有能力成為未來企業對手的競爭者。其進入的風險程度高低主要由進入障礙(barriers to entry)的高度所決定。台中目前從事大宴小酌的餐廳與飯店林立,只要場地夠大,即能同時舉辦一般宴會與婚禮宴會,潛在進入者進入門檻障礙低,為新天地發展的隱憂。
2. 現有競爭者(現有競爭強度):現有競爭者的競爭強度,反映在產業競爭結構、需求條件與退出障礙的高度等因素。台中目前較大型的餐飲業如台中僑園、中僑花園、台中擔仔麵,因提供的產品與服務(宴會、小吃、自助式百匯)相似且重疊,在價格制定上須滿足消費者的需求彈性,故新天地同時身為價格接受者與制定價格者,屬於獨佔性競爭市場,競爭強度強。
3. 購買者(購買者的議價能力):購買者可能是最後消費該產品的最終使用者(end user),其議價能力可能來自於市場上消費者的數量、取得的資訊多寡或相似產品現有競爭者強度 購買者 替代品 潛在進入者 供應商 新進入者的威脅 購買者的 議價能力 供應商的 議價能力 替代品 的威脅便利性高低等因素。消費者可針對宴會的菜單進行選擇與多方比價,也代表消費者具備某種程度的需求彈性,購買者議價能力高。
4. 供應商(供應商(供應商的議價能力):原料的來源、供應商集中程度高低多寡,皆會影響供應商對企業的議價能力。無論小型或大型餐廳,皆具備專門的採購人員,挑選新鮮的食材供予消費者選購。而為能降低食材成本以增加企業利潤,新天地在選擇合作供應廠商時也較為謹慎,雙方保有議價空間。
5. 替代品(替代品的威脅):即指滿足相同顧客需求的不同事業或產品,企業轉換成本、產品差異性與消費者忠誠度等因素,皆會決定購買者是否購買其產品或服務。因新天地處於獨佔性競爭市場,其他企業不易進入與其競爭,替代品的威脅程度較低。
就管理思維而言,若以台中地區來看,新天地屬於獨佔性競爭市場,其不僅是價格制定者,同時也是價格接受者。意指新天地在進行訂價時,須將消費者的需求彈性納入考量,避免價格彈性大於需求彈性;其次,新天地所提供的產品與服務與其他企業相似且重疊,企業彼此將可透過模仿或削價的方式招攬顧客上門,因此,新天地必須運用其組織的核心能力,提供異質性產品,並制定不同的行銷推廣策略以吸引消費者的目光,進而成為老主顧,方能長久經營。
2. 就目前宴會、小吃與自助式百匯的市場營收比例而言,後兩者佔營收的比例明顯偏低,而宴會營收比例較高。然而,小吃的存在為新天地策略性的考量,是讓消費者快速認識新天地的方式,而自助式百匯亦是如此。是故,新天地應該採取哪些組織作為或行銷策略,改變營運發展方向,提高其整體的營業績效?
在探討本問題前,建議授課者可先針對新天地在宴會、小吃與自助式百匯歷年營收(請參照個案本文Exhibit 1所示)進行討論,探尋問題發生的來源。過去以小吃起家的新天地,在經過一甲子歲月的經營,發展出宴會、自助式百匯與婚宴等新型態的餐飲類型。然而,新天地卻因面臨外在環境的改變,如周遭小吃店的林立,消費者無須花大錢至餐廳消費;台灣中小企業的出走,主要消費群頓時減少;消費習性的改變,顧客對於到大型餐廳用餐才夠氣派的觀念稍有轉變等因素,迫使新天地的小吃與自助式百匯營業量不斷索縮(請參照個案本文第7、第8頁)。
宴會則因常見於生日、父母親節、慶功宴、謝師宴、尾牙、春酒…等各式節日,有其固定的基本市場。新天地宴會10至12人的平均起桌價為新台幣8,000元,換算成單人花費約為新台幣800元。倘若在客源固定的情況下,一年營業收入勢必將高於小吃與自助式百匯,使得新天地在宴會、小吃與自助式百匯營收比例上有所調整。
目前新天地的小吃與自助式百匯處於較為萎靡不振的情況,歐家三兄弟一度有意要放棄這兩個市場,全心投入宴會與婚宴市場;其中,每年結婚對數中,約有29%的新人會準備新台幣50萬元舉辦婚宴,市場潛在商機甚為可觀。然而,新天地認為小吃為家族本業,後來發展的餐飲類型如宴會、自助式百匯,都是依靠以此打下的基礎,若貿然放棄,將勢必衝擊組織的整體營運。
就管理思維來說,新天地可以有以下幾個組織作為:
1. 放棄小吃與自助式百匯,全心投入宴會市場發展。
2. 不放棄小吃與自助式百匯。
3. 承接上題,倘若不放棄小吃與自助式百匯,新天地可依據Ansoff市場產品策略矩陣進行分析:
(1) 市場滲透(Market Penetration):以現有產品在現有市場中,利用比競爭者更多服務、商品附加價值或廣告相關的促銷手段,吸引消費者增加購買量或改變使用習慣。此策略適用於新天地,藉由增加新菜色與折扣優惠活動,吸引消費者用餐的次數。
(2) 市場開發(Market Development):運用既有的核心與營運模式,將產品賣到新的市場與消費者。此策略已發展出宴會市場,較不適用於小吃與自助式百匯市場中。
(3) 產品開發(Product Development):推出新產品給現有的顧客,通常透過擴大現有產品的深度及廣度,以因應消費者喜新厭舊的特性及增加消費者對產品的購買量。此策略適用新天地,透過推陳出新的小吃新菜色供消費者選擇。
(4) 多角化(Diversification):組織運用組織內部的核心能力至新市場開發新產品,而此策略目前不適用新天地。
接著,可結合行銷4P策略(曾光華,2004)來發展小吃與自助式百匯市場:
(1) 產品開發策略(Product):產品係指提供滿足消費者某種慾望或需要的東西。隨著市場擴增與消費行為改變,組織必須增加產品或服務項目來滿足消費者。在小吃方面,可進行相關研發與創新,藉由不斷推陳出新的「新品」,如每周推出1~2道新菜色,或順應時節推出新產品等方式,創造長久的產品新意;在自助式百匯方線,可針對時節季令或新主題制定的不同,更換與交替一套全新菜色,以吸引消費者的目光。
(2) 價格制定策略(Price):價格策略是唯一不花錢的行銷手法,組織在訂定合理價格前,須先瞭解其產品定位後,再針對該產品設定一個合理的價格地帶。在小吃方面,於新菜色上市前,可依據前次相似產品的銷售狀況、如實反映成本與消費者可接受的價格中進行調整;在自助式百匯方面,計算出適當的價格與成本後,可針對不同主題制定不同的價格優惠,吸引消費者的光臨。
(3) 行銷通路策略(Place):通路是指產品從賣方到買方等過程,在此過程的中間商扮演了交易、促成交易與物流等三大功能。其中,促成買賣成功的關鍵因素為組織員工,因此,提升員工的推銷能力為新天地首要任務之一。
(4) 推廣促銷策略(Promotion):當經濟成長趨緩、消費者購買力減退與市場的買氣低迷狀態下,企業之間的競爭就會更加激烈,組織可因市場特性與產品生命週期的因素來改變其行銷推廣的策略制定。無論是在小吃或自助式百匯,新天地皆可在各時令或節日,配合推廣促銷活動,如:自助式百匯買一送一或五人同行一人免費等活動;海鮮小吃累積消費次數給予折扣,來增加買賣雙方的能見度,提升小吃與自助式百匯市場的銷售業績。
總結來說,歐家三兄弟在經過一番考量後,最後沒有放棄小吃與自助式百匯市場的營運,其主要原因有二:
1. 小吃為新天地的本行,且為新天地一路發展的『帶路雞』。舉凡煎、煮、炒、炸皆需要不同的師傅專門負責,而後的宴會、婚宴及自助式百匯等,皆是以小吃為基礎進行設計與開發;此外,小吃也為消費者認識新天地的第一步,其存在的必要性在發展的政策上多有考量。是故,新天地轉為注重流程管理方面的改善,將相似的流程與步驟整合於一體,根據新的工作流程及內容進行適度的調整,以節省組織的營運成本,使工作效率能夠更為提高。
2. 歐董認為,倘若放棄新天地的小吃與自助式百匯,將無法與僑園、潮港城與担仔麵等大型餐廳有明顯且具體的差異,因其所提供的產品與服務越發相似,消費者在選擇上趨於多元,倘若放棄其中一項,將對品牌的能見度有所打折。是故,藉由改善內部作業管理流程,結合行銷經營策略,方能協助新天地的小吃招牌注入更多的活力。
本題目設立目的在於激發學生,如何制訂較佳的經營策略,透過Ansoff市場產品策略矩陣,找出未來的行銷4P策略,因應組織面臨營收比例的失衡情況,從中瞭解學生的策略思考與脈絡發展的觀點。
3. 面對婚宴市場的激烈競爭,新天地為了要提升婚宴市場的佔有率與營業額之前,應該如何來辨別組織在市場中的定位?之後,可以採取哪些組織策略,來幫助新天地在婚宴市場上的發展?
面對婚宴市場的激烈競爭,倘若新天地要創造出獨樹一格的婚宴品牌風格與特色,並帶動組織的整體成長,勢必要採行Michael Porter 競爭優勢中的差異化策略,以提升整體的競爭能力。在執行差異化策略前,新天地應首先針對既有與潛在市場進行確認,從中找尋目標客群,共畫分為市場區隔、選擇目標市場與確立定位等三個步驟,分述如下:
1. 市場區隔(segmentation):以區隔變數作為劃分市場的判斷標準,共包含地理變數、人口統計變數、心理統計變數與行為變數等四個變數。其中,行銷人員應評估其區隔的市場是否屬於有用,包含異質性、可衡量性、足量性、可接近性與可實踐性等五項衡量標準。新天地可以心理統計變數與行為變數作為判斷的依據:在心理統計變數方面,由於每對新人的成長背景不同,其既有的人格特質、生活型態與價值觀皆容易受到長輩影響;在行為統計變數方面,每對消費者的行為不同,如:消費者從中得利之處、產品使用的時機等,皆是影響結婚新人的選擇。因此,在進行市場區隔時,應先瞭解每對新人及雙方父母的需求,以利進行後續的婚禮設計。
2. 選擇目標市場(targeting):當選擇某一個或一些區塊作為目標市場,必須考慮市場情況、競爭者與廠商自身。一個高成長率的市場將吸引更多有購買力的顧客消費,卻也造成眾多競爭者投入市場,對於資源缺乏的廠商尤為不利。而目標市場的行銷方式包含無差異行銷、差異行銷、集中行銷與個人化行銷等四種方式。目前的婚宴市場屬於高成長率及競爭者家數多,新天地若要脫穎而出,將勢必採行差異行銷與個人化行銷來增加其市場佔有率的可能性。在差異行銷方面,新天地可藉由不同的方案搭配,提供新人不同的產品與服務組合,較能激起市場的回應;在個人化行銷方面,則可針對每對新人的需求進行客製化服務,打造專屬的婚禮,增加企業的口碑及口耳相傳的方式帶來更多的顧客。
3. 確立定位(positioning):在消費者腦海中,建立不同於其他競爭者的形象。企業因產品的屬性不同、提供的功能、對消費者的好處與用途,以及該品牌的特殊個性進行不同的市場定位。就整體婚宴市場而言,因為產品與服務的同質性過高,或因其提供的組合有限,新天地還須重新謹慎思考定位。
就管理思維而言,新天地的婚宴市場目前以新人雙方家長為主要的客群,結婚新人大多聽從雙方父母的決定,與老一輩的價值觀與生活型態有關。從中可知,新天地缺乏能自我決定婚宴形式的消費族群,加上新天地提供的婚宴項目少於一般市面的產品與服務(請參照個案本文Exhibit 5),相較下無法與其他企業,如中僑婚定花園、女兒紅婚宴會館相互競爭(請參照個案本文Exhibit 7)。因此,除了既有的客群外,新天地須透過差異化策略,提供多元化產品與服務組合,打造客製化婚宴,增加市場佔有率的可能性。
基於前述標準,Michael Porter(1980)訂定出競爭優勢策略,加強與其他企業之間的區別,使消費者對其品牌產生喜好與忠誠度,如圖2所示:
1. 成本領導:通常適用於製造業與科技業等可大量生產製造的企業。藉由不斷的生產、營運及行銷找出對組織最有效率的營運方式,找出產品標準化的生產方法,以大規模製造降低成本與訂價,達到成本領導策略目標。然而,此策略不適用於新天地所屬的餐飲服務業,其無法透過大量製造的方式生產更多的產品(宴會、小吃與自助式百匯)供消費者使用,控制食材與相關營運成本為新天地的主要任務。
2. 差異化策略:透過高品質、優良服務或優質品牌形象,創造企業與其他競爭者的差異化,以維持其競爭優勢。此策略適用於新天地,倘若要在競爭激烈的婚宴市場中佔有一席之地,勢必採行差異化策略,藉由更多的產品品項(如:婚紗攝影)與服務(如:新娘貼身秘書、創意上菜秀),或更多的行銷手法,如:促銷方案,在此舉辦婚宴之新人將可招待出國度蜜月旅行,創造更多的誘因,吸引每一對結婚新人的目光,提升企業既有的品牌形象,並與其他企業有所區隔。
3. 集中化策略:針對特定區域與市場,利用成本或差異化達到強化企業的競爭優勢目標,並從中創造「市場利基」,以維持企業利潤與其長遠發展。對於新天地而言,主要的婚宴市場客群為全區市場,集中化策略不適用於此。
就管理思維而言,新天地若要於婚宴市場中佔有一席之地,各方面皆必須進行創新,如表1所示:
4. 為了因應婚宴市場的新形態發展,新天地成立了婚企部門,卻在成立時發生新部門與既有部門的溝通協調議題,在遭遇到諸多的挑戰影響下,您認為新天地應採行何種組織作為,使部門之間能夠相處融洽,並借力使力,提升其營運績效?
首先,建議授課者可針對組織內部發生的問題進行摘要與重點性陳述,之後再運用組織診斷系統模型來確認其分別屬於何種層次,並根據診斷後結果採行各種組織作為以降低其發生的機會。
診斷(diagnose)為瞭解組織目前運作的過程,從中可以瞭解組織發展變革時應聚焦的重點議題,並將其所獲得的資訊提供組織在制訂變革與發展方案上的基礎。而在這過程中,必須將組織視為一個開放系統,其為一個階層式的順序架構,每個較高的層次都包含了較低的系統,如組織層次系統包括了團體層次系統、團體層次系統包括了個人層次系統。
任何組織系統都是由「投入」、「轉換」與「產出」等三部分組合而成,投入(input)係指進入此系統中的人力資源或資訊、能源或原物料等來源;轉換(transformations)則是指投入到產出中間的過程,其可能會因社會與科技等因素影響最終的產出成果;產出(outputs)為系統轉換產生的最終結果,當組織系統到產出後,便會脫離整個系統。
就個案資料而言,目前新天地組織內部主要面臨的問題有:
1. 組織層次:組織內其他部門質疑婚禮企劃部成立的正當性與功能性為何,且部門名稱常令其他員工感到混淆不清。
2. 組織、團體層次:部門與部門間工作的不協調,工作多有衝突與矛盾的情況發生。
3. 組織、團體、個人層次:婚企人員流動率高,無法於組織內服務超過一年,因而導致面臨組織內隱知識無法順利傳承的情況發生,進階提高組織的營運成本。
接下來,新天地可以有以下作為供授課者參考:
1. 組織層次:除了可針對名稱與相似功能的部門整合成單一部門,或針對各分店與管理總部相似的部門進行明確的組織結構再設計,確立組織內部的上下關係,以降低員工對部門設立正當性之疑慮。同時,組織也應賦予各部門一明確的工作任務與目標,而因各部門的主要任務與其工作內容不同,間接強化部門成立之必要與重要性後,再針對各部門的績效進行評鑑標準與薪酬管理的相關設計,以提升員工的工作向心力。
2. 團體層次:各部門主管除了確立部門與部門、團體與團體之間的任務結構、團隊組成、功能與規範外,各部門主管應共同研擬與商討其個別的工員工工作衝突。此外,部門主管可運用各種策略提升團隊工作的效能,以增加員工合作的協調性,進而提升整體組織績效與競爭優勢。
3. 個人層次:除了針對人員進行全方位教育訓練外,組織也可針對其完成工作的績效高低給予額外獎酬,以提升員工的工作滿意度,減少負面(如曠職、工作績效低落、離職)的情況發生。此外,組織也須進行個別員工的生涯發展規劃,使員工瞭解組織將其視為重要的資產,進而增加其工作的向心力與提升組織效能,並減少員工離職率。
就管理思維而言,新天地目前尚未針對婚禮企劃部門進行改變的作為,因其認為婚企與其他部門是個獨立作業的單位,故新天地的主要重點放在人員的教育訓練與釐清部門彼此間的工作責任,以提升婚企人員的服務素質及降低部門之間的摩擦。本問題設立的目的在於讓學員能夠從組織診斷的觀點瞭解組織、團體與個人等層次進行分析與討論,並深入瞭解造成此一問題的重要原因,進而著手改善整體流程。其中,可使用的方式包括訂定適宜的目標、設立明確的績效準則與薪酬制度、實施相關人員的教育訓練、角色扮演等內容,使員工能夠相互體諒,共同為組織效力,提升組織的效率,降低員工的離職率。以下將針對面臨的問題與挑戰,以及可能解決的途徑,彙整如表2所示:
5. 面對行銷企劃部門的外包抉擇下,您認為新天地應為了符合組織利益與長遠發展,將行銷外包給專業管理團隊,快速獲得行銷企劃的專業能力?亦或維持現狀,並一步一腳印培養行銷企劃團隊的人才?亦或以中庸之道的方式並行?
首先,建議授課者可先針對外包的定義與類型,啟發學生對外包的概念,進而瞭解組織進行外包的原因與其優缺點。外包(Outsourcing)係指組織為能得到範圍更廣的配套或專業服務,委託外部廠商、供應商或顧問公司,提供維持組織營運必要的服務,主要是借用第三方的時間、人力資源與核心業務能力或資源,完成特定的製程或商業流程。組織通常會透過外包的形式來增加內部營運效率與減少支出成本,其可以選擇較低成本卻能做到與自身一樣甚至更高品質的外包公司委託管理。其常見的類型如:
1. 文化娛樂:配音、電影特技、印刷、字幕、打字、插圖、廣告等。
2. 物業管理:清潔工人、保全人員、環保工作等。
3. 地產發展:打樁、地盤整體、項目管理等。
4. 工程項目:電腦生產、OEM、軟體開發等。
5. 旅遊業:導遊、領隊、接待單位等。
6. 其他類型:市場調查、客戶關係管理、法律顧問、會計服務、內部審計等。
大部分組織採取外包的主要理由多半是外包廠商能夠提供特定的專業服務,短期內看似利多,長遠來看卻可能會影響該企業的競爭能力,因為外包是一個放棄直接控制的操作方式,當外包時間一長,組織內部的競爭能力便會降低,也因此會更加仰賴外包所提供的支援與服務。從另一個角度來看,這些外包廠商也可能在替企業服務實瞭解組織內部營運狀況,因而挾持此項優勢成為未來的潛在進入者,進而變成直接的競爭對手。總合前述,外包與否之利弊得失如表3所示:
就管理思維而言,新天地內部已經設立行銷企劃部(請參照個案本文Exhibit 6),但因其職掌之工作無法有效替組織帶來高業績,因而產生外包的念頭(請參照個案本文第10頁)。倘若採取外包制,將會造成組織與外部廠商在工作上的衝突與摩擦,可以從員工與組織雙方角度來進行探討:
1. 就組織層面來說,倘若執行外包,不僅能為組織省下龐大的營運成本支出外,同時也可藉由外包廠商的專業能力替組織帶來新的績效。然而,一個優質並符合組織需求的外包廠商不容易選擇,故除了須謹慎選擇外,也必須將其風險納入評估之中。
2. 就部門員工而言,倘若組織執行外包,將該部門的營運與操作全權交由外部廠商管理,不僅會造成員工的無所適從,同時也由於外部廠商挾持著既有的優勢,影響到組織內的氣氛與員工在工作上的動力與意願,進而降低組織內員工工作的績效表現。
在此情況下,新天地可有幾個作為供授課者參考:
1. 外包制:與外部廠商簽訂合約,在明訂其工作範圍與內容後,便將該部門之工作業務轉交給專業外部廠商,而組織內部員工則可打散分配至其他部門繼續執行勤務,亦或經組織的績效評鑑後,開除不適任之員工,以減少組織的總體營運成本,並達到組織改革與縮編之目的。
2. 沿續既有部門之工作業務:透過更多的教育訓練與實際操作,提升員工在行銷與企劃方面的敏銳度;同時,藉由外部的招募遴選,找尋該領域之人才來充實部門內部整體的實力。或是如先前所述,汰換掉不適用之員工,以達組織去蕪存菁之目標,不僅對於內部員工有警示作用,同時。組織可透過賞罰分明的制度,要求員工必須按照組織目標前進,以提升整體競爭力。
3. 中庸之道:首先,針對行銷企劃部採取短期外包的形式,與第三方簽訂一至兩年的合約委託介入管理,而在這段時間內,組織則派遣員工進行多方教育訓練,並瞭解外部廠商其操作精華,進而將其所學分享與部門內的其他員工,以強化整體員工的行銷與企劃能力,達到「外部資源內部化」的效果。
總結來說,新天地最後沒有將行銷企劃部門的業務外包給外部廠商,而是藉由更多專業的教育訓練,進行員工知能方面的訓練,以提升其競爭優勢,然而,在此過程中,新天地也在無形中消耗大量的營運成本。因此,在討論外包與否的決策下,並無一明確的正確答案,因其各有優缺點,隨著時間的不同而有著各種效果,建議授課者在透過與學生的互動討論過程中,找出一個最佳的解決方案。
6. 2009年,當新天地欲進入中國餐飲市場,當時的金錢豹餐飲集團與台商皆有意與新天地合作,您認為新天地應該與其中一家合作?亦或以單打獨鬥的方式進入,將是對組織較有利的作法?此外,倘若新天地欲至此市場發展,應該以何種方式(出口、授權、契約生產、合資、直接投資、策略聯盟)進入較有助益?
首先,授課者可以資源基礎觀點與理論,分別針對金錢豹與台商進行內部資源分析,並瞭解其企業目前現況,比較兩家企業不同之處,作為進入中國大陸餐飲市場前的基準點:
資源基礎觀點(Resource-Based View;RBV)最初應用於策略管理學門中,自1957年Selznick提出組織獨特能力的觀念後,1959年Penrose又將RBV應用於經濟學上,可說是資源基礎理論的先驅。過去大部分學者以資源基礎觀點說明企業的資源-資產和能力是企業維持競爭優勢的來源(吳錦錩,2006)。Grant(1991)認為組織內製造產品過程所投入的都稱為「資源」,其包含資本性設備、員工技能、專利、品牌與資金等內涵。
Barney(1991)認為組織的資源包含資產、能力、組織程序、公司特質、資訊與知識等,將其分成實體資本資源(physical capital resource)、人力資本資源(human capital resource)與組織資本資源(organization capital resource),同時也針對組織資源提出VRIO架構(VRIO framework),透過產生長期且持續的競爭優勢,替組織帶來利潤並創造其競爭優勢:
1. 價值性(Value):組織資源是否能即時回應環境的機會或威脅。
2. 稀有性(Rarity):特定資源是否由單一或少數組織控制。
3. 可模仿性(imitability):組織在取得或開發其缺乏之資源時是否面臨成本劣勢。
4. 組織性(Organization):是否透過有組織性的運作政策與程序,來支援有價值的、稀有的與模仿成本高的資源。
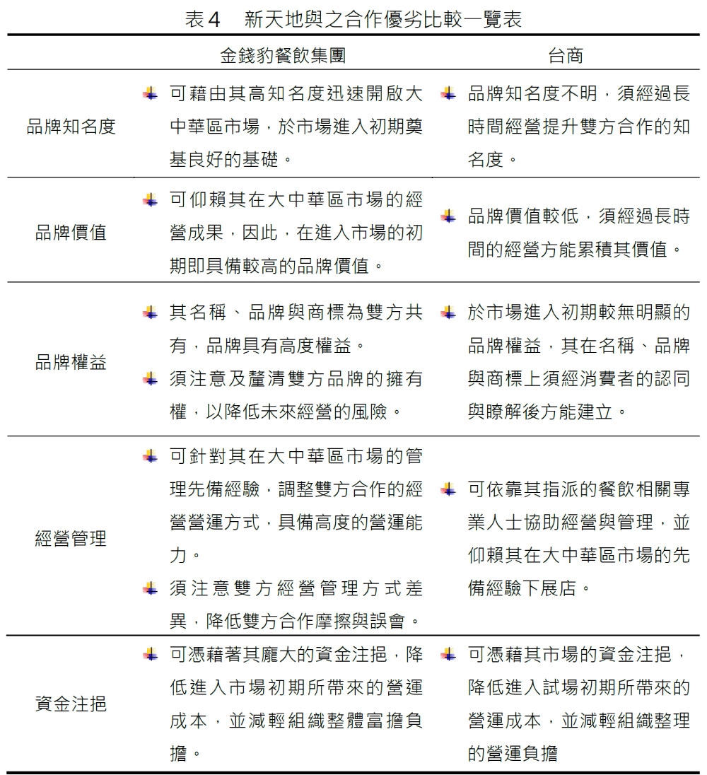
金錢豹餐飲集團在台灣目前共擁有金錢豹大舞廳酒店、葳格教育體系等事業體,2003年至中國大陸發展,轉型成金錢豹餐飲集團。為能順利在中國大陸轉型,金錢豹延攬許多台籍在餐飲專業方面的經理人才來協助展店與經營管理,並以人性化的營運空間、開放式廚房與嘉年華式的自助料理等營運方式,成為中國大陸的財富與奢華的象徵。截至2008年統計,金錢豹目前於中國大陸共開設5家「金錢豹國際美食百匯」據點,營收高達6億人民幣,總體營業淨利潤超過15%,預計於2011年申請股票上市,成為近代進入中國大陸餐飲市場成長速度最快的集團之一。
另外,台商以合資入股的方式邀請新天地共同經營中國大陸餐飲市場,同時也聘請具有餐飲相關經驗的專業人士協助展店,以符合當地消費者的需求。綜合前述,金錢豹餐飲集團與台商合作優劣與競爭力如表4、5所示(請參照個案本文第13、14頁):
就管理思維而言,金錢豹在中國大陸餐飲市場打下的營運基礎、管理經驗與品牌知名度,以及新天地的核心能力-海鮮小吃,將對雙方在合資共同開設全中國最大的餐飲百匯上具有相當大的效益;然而,一些潛在因素也必須納入考量的範圍,如:名稱、品牌、商標,皆是新天地日後若欲獨立發展事業體時,將不易與金錢豹餐飲集團完整切割,當地的消費者也未必對新天地的品牌與商標有所認識,成為長遠規劃與發展上的阻礙之一。此外,倘若與台商合作,新天地雖能以過去經營所累積的財力掌握經營控制權,然而,合資入股所帶來的風險,將成為新天地面臨的潛在危機,倘若對方突然掏空或撤資,將對新天地在未來的規劃與發展相當不利。因此,若以自己在當地親身體驗消費者習慣,方能深刻感受到海外市場的獨立特性,進而一點一滴穩紮穩打的方式建立其企業版圖,方能長久經營。
之後,建議授課者可延伸教學,探討進入國際市場的模式,並從中分析何種進入方式將對新天地較有助益。
Kotler(1994)將進入國際市場的方式分為:出口、授權、契約生產、合資、直接投資及策略聯盟等六個方式,主要的差異在於公司的涉入程度深淺不同、風險大小不同、控制力的強弱不同與利潤的潛力高低,分述如下:
1. 出口(export):分為間接出口(indirect export)與直接出口(direct export)兩種方式,以組織規模的大小與產品品質的穩定度與否來決定出口的方式,此為國際化歷程的第一步。
2. 授權(licensing):把公司的製造程序、商標或專利等使用權交付給國外企業,藉由收取權利金的方式替公司賺取利益,但倘若生產的產品品質低落,將傷害該企業的名譽。新天地所屬的餐飲產業,因缺乏海外據點與知名度累積,故不適用於此項國際市場進入的方式。
3. 契約生產(contract manufacturing):以契約合作的方式雇用國外企業從接受訂單到生產產品並打上品牌的過程,在這過程中應明定交貨的日期,並維持成包商的產品品質,以防止斷貨的情形發生。然而,此項方式較適用於製造業,新天地不適用於此。
4. 合資(joint venture):與當地企業共組一家新公司,共同經營當地的事業,合資的企業並須具備雄厚的資本或享有記術特殊性,以利於合作的競爭條件。此外,合資成立的新公司也必須依照當地的社會文化、政治體制等相關外在條件,以降低其營運成本與風險。金錢豹餐飲集團與台商皆有意與新天地共同合資開設海外營運據點,但仍需謹慎考量及評估風險可能性後方能實施。
5. 直接投資(direct investment):企業至當地進行投資或設廠,已充分與即時掌握當地的情勢與提升民眾對企業品牌的形象。卻因當地的投資條件與法律條文等影響下,經營風險略高。此方式也適用於新天地,可直接至當地開展海外營運據點。然而,因進入海外市場初期需要投入大量的人力、財力與物力,且外在環境及潛在風險程度高,需要謹慎投資,以減少不確定的投資風險。
6. 策略聯盟(strategic alliances):以一種正式、長期但非合併的關係聯結各公司,其可能來自於不同國家間的競爭者,透過聯合生產、聯合行銷、產能互換、技術互換的方式提升彼此的競爭能力。此作法適用於新天地,透過與其他餐飲企業合作,交換彼此核心能力,共同開設海外據點,提升新天地的國際競爭力。
就管理思維而言,合資、直接投資與策略聯盟是新天地在初次進入國際市場較為可採行的方案。透過雙方資金的挹注、人才的交流及經驗的分享,將能達成合資與策略聯盟的意義。然而,在彼此合作過程中卻有可能因為撤資、剽竊資源與核心能力等原因,造成新天地未來的發展阻礙;倘若直接對當地進行投資,以直營的方式經營,營運管理權將確切掌握在母公司手上,並隨時調整組織作為以符合當地發展狀況。
總結來說,新天地最後並未與任何一方合作,而是直接投資中國餐飲市場。其主要原因在於:
1. 企業形象:金錢豹餐飲集團的企業形象不符合新天地的訴求,固然其在中國大陸具有一定品牌知名度,但對新天地來說,雙方合作將具有某程度上的品牌形象殺傷力。
2. 潛在風險:合資入股所帶來的風險,將成為新天地面臨的潛在危機,倘若對方突然掏空或撤資,將對新天地在未來的規劃與發展相當不利。
附錄
台中僑園前總經理王芳堃認為,喜宴或宴會不建議以生魚片當作第一道菜,其原因在於生魚片從處理到上桌的過程中時間較長,較易感染到大量的大腸桿菌與幽門式桿菌,倘若桌數一多,這些可能含有大量病菌的生魚片將進入消費者口中,因而引起腸胃不適、下痢、嘔吐等多項症狀,也將影響該餐飲業者的名聲與信譽。因此,建議第一道菜以燒臘為主,其擺放時間可以長達1~2小時,並以大四喜或五福臨門的擺盤方式,同樣達到祝福的效果。
此外,王芳堃也認為,台灣的婚宴市場從過去的路邊辦桌,逐漸轉變至大型餐廳與飯店舉辦,平均起桌價也受到生活水準提高與消費端供給需求的市場機制影響,從過去的8,000元提高至9,000元。而因台灣各地的風土民情不同,婚宴舉辦的決定權也有所不同,北部多由新人雙方決定婚宴的型態,中南部則多由新人雙方家長決定。
特別感謝
台中僑園前總經理王芳堃對本篇個案與教學指引內容提供相關建議與具體內容,使本文內容與架構更為完整與詳實,特此感謝。
參考資料
1. 方至民(2006),國際企業管理。台北:前程文化。
2. 方崇雄譯(2005),組織發展與變革(Thomas G. Cummings與Christopher G. Worley著)。台北:華泰文化。
3. 曾光華(2004),行銷管理。台北:前程文化。
4. 黃營杉、楊景傅譯(2004),策略管理(Hill Jones著)。台北:華泰文化。
5. Porter, M. E.(1980), Competitive Strategy, Free Press:NY.








