企業管理皇將科技
個案簡介
以誠為本,信守承諾
挑戰困難,創造機會
不斷創新,贏第一步
讓CVC成為國際知名品牌
打造皇將成為小資本高獲利的工匠型企業
~ 董事長 楊勝輝 先生~
西裝畢挺、精神奕奕的楊勝輝董事長剛剛掛斷美國分公司打來的電話。即使每天忙碌,但楊董事長仍是雙眼炯炯有神,完全不見疲態。這幾年來,皇將科技已從一家不到十人的台灣小型貼標機公司,發展成知名的跨國製藥設備廠商,不但上海分公司營收亮眼,也在美國市場建立自有品牌CVC,同時因為楊董事長創新的「全美策略聯盟」機制,讓公司一舉在全美建立了65個銷售據點,不僅打響知名度,也讓美國分公司穩健成長,不過對楊董事長而言,這初步的成功只是起點。方才電話中,美國分公司總經理報告,經過接洽,全球知名數粒機荷蘭大廠Cremer,終於同意與楊董事長碰面,就未來可能的合作關係進行洽談。掛斷電話後,楊董事長深深地吸了口氣,胸中充滿鬥志,他知道接下來的這場談判,對公司而言是另一個成長的關鍵機會,憑藉著Cremer的知名度與全球市場佔有率,若能代理其產品,必定會為公司帶來很大的商機,這個機會必須好好掌握。只是Cremer是全球最知名的數粒機領導廠商,在美國也已有穩定合作的代...
個案總覽(Case synopsis)
皇將科技公司個案主要是探討台灣的中小企業(SMEs),因為國內市場已飽和,缺乏成長空間,為求企業的永續生存,因此選擇在國外建立銷售子公司的情況下,如何採取「借力使力」、「以戰養戰」策略,將內部有限的人力、資金等資源與外部資源,藉由聯盟方式加以聯結整合,以進行海外市場的拓展。本個案之決策問題為:皇將科技該如何與荷蘭數粒機大廠Cremer進行合作,以擴大美國市場。本個案之重點為明瞭台灣中小企業國際化之相關議題,包括市場進入策略、國際策略聯盟等。
台灣是一個小型經濟體,國內市場規模小,因此台灣企業自1980 年代紛紛向外發展,以尋求更大的發展空間,台灣中小企業也不例外。根據經濟部中小企業處所出版2009年中小企業白皮書統計,目前台灣中小企業有123萬餘家,約佔國內企業總家數98%,顯見其對台灣整體經濟發展的重要性,過去台灣之所以能夠創造出舉世稱羡的經濟奇蹟, SMEs扮演著不可或缺的角色。然而在探討企業的國際化活動時,大多以大型的跨國公司(MNCs)為主體,忽略了SMEs和MNCs的運作模式並不相同。由於規模限制,SMEs在人力、資金等資源及管理能力上,皆難與MNCs相較,因此在面對全球化環境的挑戰上,無法享有MNCs在各方面所擁有的經濟規模,不過SMEs所擁有的組織彈性與迅速反應環境的特性,亦非MNCs所可比擬。對大型MNCs而言,其擁有豐沛資源,可以在海外市場與各國企業進行競爭,快速地國際化,而SMEs在進入海外市場時,擁有的優勢很有限,特別是在建立銷售子公司時,SMEs不僅受限於資源取得及品牌識別上,且管理經驗亦不足,因此SMEs在進入海外市場時,會試圖尋找並且運用其他的獨特資源,「借力使力」,以克服與規模有關的劣勢。
皇將科技在進行海外銷售子公司設立前,是一家不到十人、資源有限的典型SMEs,因為台灣市場飽和,為了公司的永續發展,董事長於1995年決定跨出台灣,到上海成立銷售子公司,進行貼標機的銷售。一開始進入大陸市場,在缺乏品牌知名度,且人力物力有限的條件下,皇將科技憑藉著比大陸國產品優異的產品品質與技術、獨特的行銷手法,以及與中國官方單位的合作下,一舉成名,奠定大陸市場的經營基礎。而在大陸地位穩定後,皇將科技採取「以戰養戰」策略,利用在大陸經營所累積的新資源,購併美國原代理商CVC Inc.,於1997年在美國成立銷售子公司,以CVC為品牌銷售。美國市場競爭程度遠較大陸激烈,世界一流廠商均在這個市場佔有一席之地,相較之下,來自台灣的皇將科技面對代理商時並沒有談判優勢。皇將科技憑藉著創新、擁有專利的新產品,以及透過獨創的「全美策略聯盟」快速地佈建全美65個銷售據點,克服規模上的劣勢,在美國市場打響CVC知名度。
2000年時,CVC在美國貼標機市場已取得不錯業績,不過在面對大陸低價產品的入侵,以及想要更有效運用全美策略聯盟這個通路以拓展公司業務的考量下,皇將科技想要爭取代理較高階的製藥設備—數粒機—,此決策除了配合美國市場的大量需求,預期可提昇公司營業額外,代理世界大廠Cremer的產品,也可以間接提高公司的品質與技術形象,並將產品線擴張到較高階的製藥設備,對於皇將科技在未來美國市場乃至於全球市場的發展,有其策略上的意涵及重要性。
學習與教學目標
期望透過課堂上的討論而使學習者明瞭下列事項:
1. 中小企業進入國際市場時,透過代理商與設立海外分公司二種進入模式之優缺點及可行性比較。
2. 中小企業以海外分公司模式進行市場拓展時,可能面臨的問題及挑戰。
3. 中小企業拓展海外市場可採用的經營和行銷策略。
4. 中小企業在資源有限的情況下,如何利用策略聯盟以建立優勢。
個案適用範圍與定位
本個案適用於大學(含)以上之「國際投資」中市場進入策略課程、「國際企業管理」中的國際策略聯盟課程,以及「國際行銷管理」之國際行銷策略課程。
討論問題
1. 皇將科技的競爭優勢為何?
2. 皇將科技何以能在中國成功?
3. 皇將科技何以能在美國成功?
4. 何以皇將科技要進行全美策略聯盟?當皇將科技最後將全美劃分成十個區域,交給由從聯盟成員中所選出的數家廠商獨家代理,如此作法可能會產生什麼樣的後果?
5. 皇將科技代理Cremer的產品後,除了提高銷售業績外,其他效益為何?皇將科技應如何與Cremer合作?
教學流程
有關皇將科技個案討論90分中的課程,時間分配建議如下:
1. 企業國際化的三階段及各階段的主要決策活動(5分鐘)
2. 皇將科技早期的國際化模式,以及採取代理模式的缺點。(5分鐘)
3. 皇將科技在成長期的國際化活動
(1) 地主國選擇 (10分鐘)
(2) 二國的進入策略決定因素,以及該策略的優缺點。(10分鐘)
(3) 二國分別採取的實際作法,包括子公司成立方式(新設或購併)、選擇總經理、佈建通路及行銷活動。(40分鐘)
4. 皇將科技在成熟期的活動
(1) 全美策略聯盟演變為區域代理後的可能後果 (5分鐘)
(2) 與Cremer的合作效益與談判條件 (10分鐘)
5. 綜合說明與結論(簡介2000迄今皇將科技發展概況) (5分鐘)
個案教學計劃
本個案主要探討台灣中小企業如何進入國際市場成立銷售分公司,以及進行市場拓展時,可能面臨的問題及挑戰,而中小企業又如何在資源有限的情況下,利用策略聯盟來建立優勢。
個案一開始先將皇將科技的企業國際化分為三個階段,並分別探討各階段中,皇將科技所採取的重要行動,以及該行動背後的決策考量因素。
1. 早期(散彈打鳥):1979~1995年 到大陸成立海外子公司前
先解說台灣中小企業初期國際化的方式以及缺乏資源的特性,以點出其與MNCs的不同。
● 強調此時台灣中小企業的國際化主要是以代理為主,行銷模式多為老闆個人走天下去拜訪客戶,以及到各國參展等,讓學員了解台灣中小企業與大型MNCs的不同處。
● 探討為何皇將科技採取代理商模式,例如對市場的不了解、沒有足夠資源設立子公司,進而點出中小企業資源不足的特點。
● 探討皇將科技採取代理模式的缺點,以引出設立子公司的動機 (可參考問題四)。
2. 成長期(對幾個國家開始精耕):1995~2000年 成立上海、美國分公司到與Cremer合作前
接著透過對大陸包裝機械產業環境的討論,了解皇將科技所面對的是需求成長快速,但供應面無法滿足的大陸市場,以及其如何運用本身技術優勢與大陸當地市場資源,來因應這樣的發展機會,重點在強調公司技術、目標市場定位、建立官方關係及行銷手法。接下來則討論美國分公司的成立歷程與策略,強調美國包裝機械業與大陸相反,是一個成熟且競爭激烈的產業,為配合當地市場條件,因此皇將科技採用的是與大陸市場不相同的經營方式,包括推出創新的產品以及建立全美策略聯盟的網絡機制,其中全美策略聯盟又為關鍵要素,必須了解其成功原因。
● 分別由二國的產業面特性,以及皇將科技的公司優勢,探討CVC為何要選擇在大陸及美國設立子公司。(可參考問題一的公司優勢,以及問題二、問題三的地主國產業特性)
● 探討皇將科技為何在大陸採取新設子公司,而在美國採取購併子公司的原因,以及各自的缺點。主要從二國體制成熟度的不同切入,在大陸體制成熟度低,能購併的公司標的少,缺乏合格的經銷商及外包商,且法律環境不夠完善,因此採取新設子公司模式,缺點則為成本較高。而美國的體制成熟度高,法律環境健全,購併風險低,且採取購併模式可快速取得人才、通路及客戶關係,缺點則是存在人員流失的風險。
● 探討為何皇將科技的海外子公司均聘請當地人為總經理的原因及好處,強調銷售活動適宜採取以夷制夷的策略,強調二國的體制環境以及客戶特性不同。(可參考問題二、問題三中的在地化部份)。
● 探討皇將科技在二國的通路佈建與行銷活動分別為何,以及在二國不同的原因。強調在大陸採取子公司直銷方式,是因為子公司可透過行銷活動建立政商關係,進而接觸到客戶(國營藥廠),而在美國無法運用同樣的模式,因此改採全美策略聯盟模式。(可參考問題二的行銷策略、問題三及問題四的全美策略聯盟分析)。
3. 成熟期(更深入精耕特定國家市場):2000年以後
最後,針對皇將科技想代理新的產品(即Cremer的數粒機),討論與Cremer合作的好處、當時皇將科技所擁有的談判條件有那些,以及該如何與Cremer合作。
● 探討皇將科技將全美策略聯盟改採為分區域代理後,所可能產生的影響。(可參考問題四)
● 探討皇將科技應如何與Cremer合作。(可參考問題五)
討論問題解析
問題一. 皇將科技的競爭優勢為何?
建議解答:
皇將科技的競爭優勢,可依其海外投資歷程,分為三個階段來看:
第一階段:1979~1995年 到大陸成立海外子公司前
在此階段,皇將科技尚為台灣包裝機械產業中一家生產貼標機的中小企業,而台灣貼標機業者在國內市場的主要競爭力決定於產品品質、價格、生產效率、行銷策略及交貨服務(見個案文中,P.3),皇將科技當時是國內貼標機廠商之佼佼者,在這幾項因素中都有平均水平的表現。不過其最大的競爭優勢,還是在於能因應市場需求而設計創新的產品,例如日期批號自動印字機、自動貼標機等。
第二階段:1995~1997年 成立上海分公司到成立美國分公司前
在此階段,皇將科技的競爭優勢包括:
公司打印機和貼標機產品,均優於大陸國產品的技術與產品品質。(見個案文中,P.3.、P.5.)
在中國大陸,藥廠屬國有並受官方醫藥管理局指導,因此皇將科技與官方所建立的良好關係,能加強客戶對公司的信心,提高公司對客戶的談判力。(見個案文中,P.6、P.7)
在大陸製藥產業少見的創新行銷手法,吸引客戶的注意。(見個案文中,P.7)
穩健的財務基礎,可以在大陸進行行銷活動等投資。(見個案文中,P.6)
第三階段:1997年以後 (成立美國分公司以後)
在此階段,皇將科技的競爭優勢包括:
配合美國市場需求而研發出,擁有專利的新產品,符合當時美國市場需求 (見個案文中,P.9)
透過全美策略聯盟所累積的網絡資產—65家加盟商關係。(見個案文中,P.13)
問題二.皇將科技何以能在中國成功?
建議解答:
依文獻所言,有二種公司能力與SMEs在海外的營運有密切關係(Tseng, 2005),即技術能力(technology)和市場回應(marker responsiveness),此二者均與SMEs的國際化企業績效有關。SMEs要在國際市場建立持續性競爭優勢,技術能力是不可少的,其可以讓SMEs從有限的財務投資中獲取最大的利潤(Oviatt & McDougall, 1994)。同時,SMEs要在快速變化的國際環境中生存,市場回應亦是十分重要的能力,且這個能力通常是SMEs與大型企業不同的特徵之一(Knight,2000)。Rangone(1999)採用資源基礎觀點針對進行SMEs的策略分析,亦證實創新能力、生產能力與市場管理能力可以形成SMEs的持續性競爭優勢。
屬SMEs的皇將科技,在中國能夠成功的原因,除了比當地企業強的技術能力外,彈性因應大陸市場的產業特性製定行銷策略,也是成功因素之一,具體分析可分別從產業特性及公司本身優勢來看:
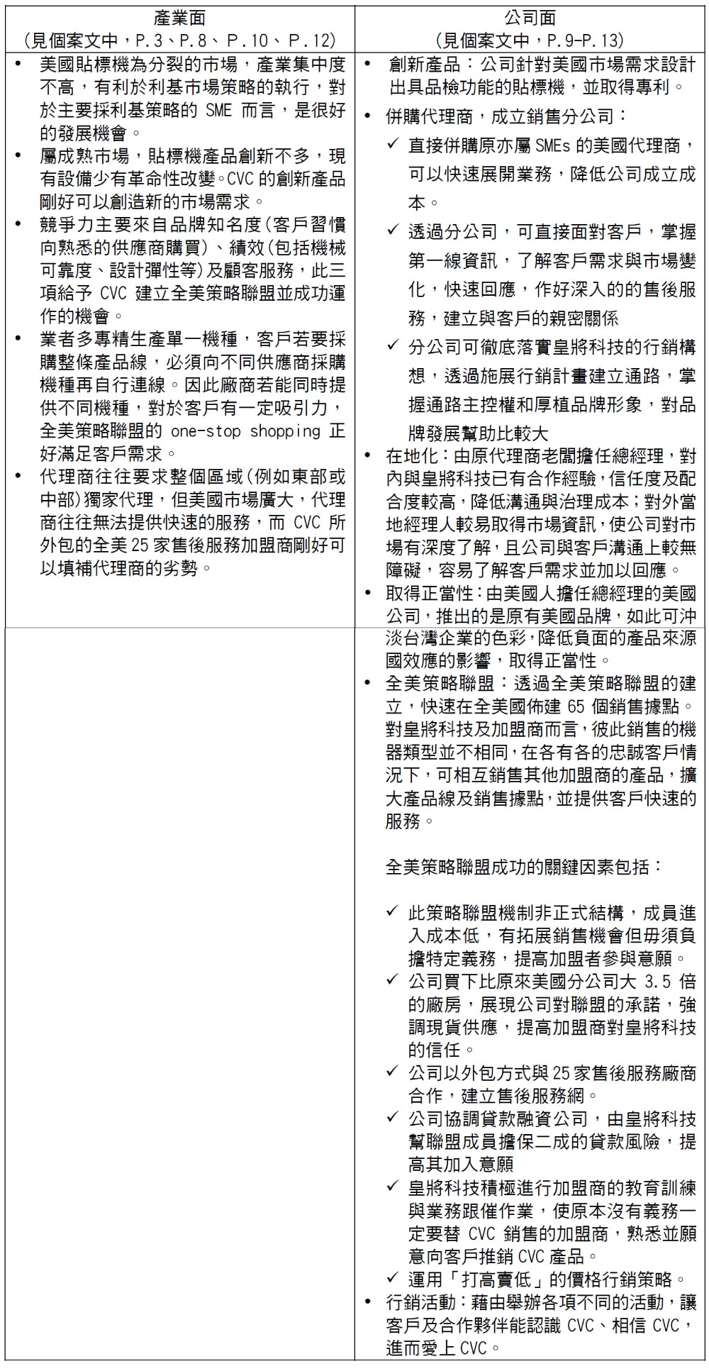
問題三.皇將科技何以能在美國成功?
建議解答:
海外直接投資(FDI)理論強調公司必須擁有強於地主國企業的公司專屬優勢才會成功,但SMEs本身規模小,資源、能力及經驗都有限,有先天上的弱勢,尤其是進入經濟發展程度高於台灣的先進國家,更會因為負面的來源國效應,而使當地客戶對於公司信譽及產品品質產生疑慮。但SMEs若是擁有網絡資源,則可以利用網絡上的優勢(例如資訊分享、相互銷售)來協助其克服海外市場的進入障礙,獲得當地的互補資源,進而有助於績效的提昇,因此網絡優勢對於SMEs格外重要。此外,Dunning (2000)也主張公司專屬優勢不僅來自於擁有專有資產,也可以來自於獲取,或是有效協調地主國其他公司互補性資產的能力。以皇將科技而言,其在美國成立的全美策略聯盟,即為一項重要的網絡資產,也是其成功的主要關鍵因素。
以下分別從產業面及公司面,來分析皇將科技在美國能夠成功的原因:
問題四.何以皇將科技要進行全美策略聯盟?當皇將科技最後將全美劃分成十個區域,交給由從聯盟成員中所選出的數家廠商獨家代理,如此作法可能會產生什麼樣的後果?
1. 皇將科技所以要進行全美策略聯盟的原因,主要是因為用代理商模式,會有以下幾項風險(見個案文中,P.11):
(1) 因為CVC知名度低,面對代理商的談判力較弱,因此代理商多只在客戶需要便宜貨的時候,才會想起來要推銷CVC產品,銷售成功機會較低;
(2) 公司在尋找代理商時,代理商的專業能力是否足夠、雙方日後合作是否順利,均有極大的不確定性存在;
(3) 美國地理區域十分廣大,每個區域僅由一家代理商獨家經營,勢必無法開發並經營區域內的所有潛在客戶,喪失寶貴的商機,而且因為是獨家代理,因此CVC無法任意進行調配,降低公司經營彈性。
在CVC知名度低,皇將科技的資源(包括資金、人力)又有限的情況下,皇將科技必須用更有效率、成本更低的方式佈建通路,因此乃產生成立全美策略聯盟的創新想法,與各地的機械供應商合作銷售。
2. 改為由數家廠商獨家代理後可能產生的優缺點分別為:
優點:
-過去CVC必須同時對所有加盟商進行教育訓練及業務跟催作業,而改為數家廠商獨家代理後,教育訓練與跟催作業量可以大幅降低,讓CVC有餘力去發展代理新產品。
-過去面對65家加盟商時,市場資訊較為零亂繁瑣、缺乏系統,整合上較耗費心力,而改為數家代理商後,市場資訊較容易聚焦,抓到重點。
-全美策略聯盟加盟商彼此之間沒有權利義務,較難要求對方配合公司政策,而成為代理商後,CVC貼標機屬於創新產品,市場需求高,因此CVC對代理商有一定談判力,代理商會較願意配合公司政策。
缺點:
-過去的聯盟精神,是因為客戶在採購機械時,會向信得過的供應商購買,因此各加盟商在碰到自己客戶對某項機種有所需求時,可以引薦或銷售該加盟商產品。而改為數家廠商獨家代理後,若該代理商仍是局限於以自己客戶群為目標客戶,則無疑會縮小目標市場。
-代理商若銷售數項產品,可能產生那樣產品好賣、利潤高,就賣那樣產品的情況,於是忽視CVC的產品,對於皇將科技而言增加不確定因素。
-轉為數家廠商獨家代理後,其他加盟商的訂單,因為數量不多,因此改轉給各區域的代理商處理,CVC已不再直接與所有加盟商交易,此舉等同宣告聯盟創辦人退出聯盟機制,CVC在建立自己的通路後,就不再協助其他加盟商銷售,將失信於部份聯盟夥伴。
問題五.皇將科技代理Cremer的產品後,除了提高銷售業績外,其他效益為何?皇將科技應如何與Cremer合作?
1. 皇將科技代理Cremer產品的其他效益,包括:
(1) 豐富公司本身的產品線,並提高全美策略聯盟的通路使用綜效。
(2) 因為Cremer為世界知名的數粒機領導廠商,若能代理其產品,表示皇將科技本身是優秀值得信賴的公司,方能取得世界大廠的代理權,此對公司的知名度與信譽建立有極大效益。
(3) 透過代理Cremer的數粒機,皇將科技可了解數粒機的性能與結構,以及Cremer的管理系統,進而提昇其技術與管理上的水準。
2. 因為Cremer在美國已有一家合作多年且大規模的總代理,無法再讓皇將科技代理。皇將科技可運用下列幾項優勢與機會進行談判(見個案文中,P.14):
(1) 皇將科技擁有65家通路加盟商,Cremer必須考慮到若不同意讓皇將科技代理,其可能轉為爭取另一家廠商的代理權,對自己形成威脅,尤其是皇將科技已掌握客戶名單,攻擊之效果佳,美國為一大市場,Cremer不能有喪失的風險。
(2) Cremer 的美國總代理除了紐澤西總部外,在全美各地都無售後服務點,因此無法提供快速即時的服務。
(3) 美國藥廠逐漸希望機械供應商提供整條生產線(理瓶à入乾燥劑à數粒à塞入棉花à旋蓋à鋁箔封口à貼標à入盒)而非單機銷售服務,而皇將的全美策略聯盟可提供這樣的服務。
(4) 將Cremer引入大陸市場。
基於上述的優勢與機會,Cremer還是不得不慎重考慮與皇將科技合作的可能性。皇將科技可以爭取Cremer美國總代理較無法服務到的區域代理,亦或是將Cremer的機器以CVC的品牌在全美策略聯盟中銷售。簡言之,在美國之合作可能方式為:代理Cremer的機器,以Cremer品牌銷售;代理Cremer的機器,以CVC品牌銷售;獨家代理或與原Cremer總代理分享代理權(可以區域劃分銷售區域) 。
個案後續發展
皇將科技於全美策略聯盟通路中,以CVC品牌銷售Cremer所生產的藥粒數粒機後,憑藉著Cremer在業界的知名度,不僅更進一步打響CVC品牌名聲,並讓CVC擠入了美國主流的製藥市場,銷售機器從每台貼標機幾十萬台幣,跳升至每條生產線近二千萬台幣,創造了高獲利及高競爭力。
上述國際化策略的成功,讓皇將科技由一家生產貼標機的小公司,日漸演變為一家國際化的製藥設備公司。2002年為了全球統一公司名稱,皇將科技在台灣註冊CVC TECHNOLOGIES,INC.,中文取名為皇將科技股份有限公司,之後即以此為主體作為公司名稱,並於同年開始陸續發展片劑/膠囊瓶裝生產線,並以「美國CVC」品牌發展美國以外的其他市場,例如印度、俄羅斯等。2008年皇將科技所投資的機器專業影片搜尋入口網站 YouPackTube開播,開始網路行銷皇將CVC 產品,同年合併美國Micro Tech,使皇將科技跨入高壓液相層析儀(HPLC)檢驗儀器市場,且注射液高速光學偵檢機亦研發完成,此使皇將科技再一次轉型往製藥設備更高階領域發展。2009年公司以生技類股股票掛牌興櫃。目前公司資本額為1.7億 ,員工數達158人,主要產品為理瓶、數粒及旋蓋等各式製藥機械,亦可提供整條生產線和整廠設備(total solution),是世界級的貼標機大廠,其中藥品數粒包裝線佔全球四成市場,高居世界第一。
參考文獻
Dunning, J.H. (2000) ‘The Eclectic Paradigm as an Envelope for Economic and Business Theories of MNE’, International Business Review, 9, 163–190.
Knight, G. (2000) ‘Entrepreneurship and Marketing Strategy:The SME under Globalization’, Journal of International Marketing, 8, 12-32.
Oviatt, B. M. & McDougall, P.P. (1994) ‘Toward a Theory of International New Ventures’, Journal of International Business Studies, 25, 45-64.
Rangone, A. (1999) ‘A Resourced-Based Approach to Strategy Analysis in Small-Medium Sized Enterprises’, Small Business Economics, 12, 233-248.
Tseng , C. H. (2005) ‘Navigating the International Arena with Technology Capability and Market Responsiveness: A Contingency Model Exploring the Performance Satisfaction of Small and Medium-Sized Enterprises’, Journal of Applied Management and Entrepreneurship, 10, 75-96.


