知識管理半導體產業:創新情境下之知識管理
半導體產業:創新情境下之知識管理
個案簡介
知道事物應該是什麼樣,說明你是聰明的人;知道事物實際是什麼樣,說明你是有經驗的人;知道怎樣使事物變得更好,說明你是有才能的人。 ——德尼·狄德羅(Denis Diderot,法國啟蒙思想家、哲學家和作家)
近年來,競爭激烈的半導體產業不時推出革命性的創新,而這些創新同時也不斷的壓縮半導體產業的知識生命週期。目前半導體產業仍未脫離莫爾定律的魔咒,即「晶圓上可切割出的電晶體數量每十八個月就增加一倍,同時積體電路的成本也會降低一倍」。另一方面,由於半導體資訊產品的生命週期持續縮短,產業為了保持競爭優勢,無論是產品的創新、上市速度以及成本都成為了最基本的要求。在這種知識生命週期被壓縮、莫爾定律魔咒以及產品生命週期縮短的環境下,超速創新的半導體產業更突顯了知識管理議題的重要性,企業除了顧及產品本身的良窳外,更必須累積豐富的知識以應付創新的服務。
台灣不僅是半導體產業的重鎮,亦是全球半導體產業供應鏈管理之樞紐。其中,個案公司(以下匿名處理為台灣科技)是半導體產業界的模範生,不只長期以「綠色使命」號召維護地球環保,實踐企業社會公民之精神與責任;近年來,結合了資訊科技與知識管理的理念,導入一套名為「EKM......
個案總覽
自1990年提出知識管理的概念後,隨著資訊科技的發展,知識轉移是當今企業最關心之議題,各種創新的知識管理系統也應運而生,特別在科技產業與大企業。知識管理簡稱KM(Knowledge Management),其精神在於利用資訊科技促使企業槓桿運用組織的「知識」以維繫持續性的競爭優勢。例如,全錄公司應用Eureka這套系統,他們成功地支援散佈於全球工程師的維修工作,勤業管理顧問公司(Arthur Anderson)也有類似的作法,顧問師可以從系統中擷取最佳實務的案例,提供客戶最快的諮詢服務(更多案例見於Davenport and Prusak, 1997)。
但是,知識轉移成功之案例仍不多見,知識分享的效果也令人質疑。國外已有研究指出,除了Buckman化學公司、英國石油與全錄等少數公司外,真正成功的知識管理其實約不到30%(Schultze and Boland, 2000),為何創新的知識管理系統無法促進更好的知識轉移呢?這是本案例欲切入的討論主題。本案例的教學重點是藉助個案公司(以下以台灣科技匿名處理)如何實現知識管理的理念,帶出其客戶端推動失敗的案例,以這樣的對比重新理解「知識的本質」或「管理」所扮演的角色,再細究「知識轉移」如何可能。
台灣科技向來是半導體產業界的模範生,其在知識管理的成就得獎連連,更是媒體爭相報導的績優公司。它運用「EKM(Equip Knowledge Management)」這套知識管理系統成功轉移工程師設備維修的知識,不僅支援其建構創新的半導體設備服務模式,也成為企業仿效的標的。弔詭的是,半導體產業在台灣的發展已經長達三十多年的歷史,卻仍有不少廠商對於經驗傳承仍束手無策,每年因為延誤維修損失的金額高達數億美元,甚至還有可能延誤到產品上市的黃金時間。
為何設備維修的議題一直困擾著半導體產業呢?本案例藉助一次維修事件中,台灣科技之「客服工程師」運用EKM系統快速協助客戶(半導體製造商)解決問題,引發這家半導體製造商的稱讚與訝異。案例指出,半導體製造商運用知識管理系統後卻意外引發「現場工程師」抱怨連連。為何完善的知識管理系統卻乏人問津,無法造成期望中的良效?究竟要如何才能有效轉移現場工程師的維修經驗呢?這是本案例核心的問題。
教學目標
台灣科技案例主要有三個教學目標
- 協助學生瞭解知識管理系統的科技特質與應用。
- 透過工程師的維修實務探討知識的本質與資訊系統應用的挑戰。
- 藉助知識管理的案例,探討知識轉移潛在的問題。
教學建議
這個案例適用於企業管理、資訊管理與科技管理之課程教材。從企業管理的角度,教師可以討論組織變革的問題,從台灣科技導入知識管理的過程提供學生學習應注意的細節;另外,由半導體製造商現場工程師抱怨的案例,也可與學生討論組織應如何調整,能促成使用者與科技契合,發揮綜效;還可以討論組織中知識轉移的問題。從資訊管理的角度切入,教師可以討論科技的特質、知識本質與工作實務三者之間的關係,科技採納不單靠先進科技決定,還須能與使用者的工作實務相吻合,科技才易被使用者所採納。最後,從科技管理的角度來看,教師可以提出如何運用科技服務創新。
課程安排
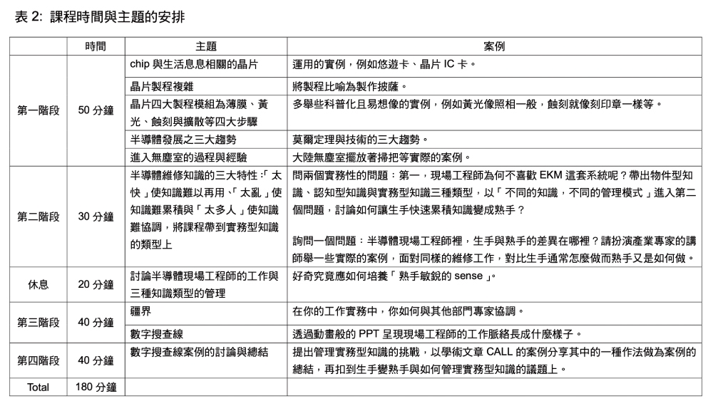
老師可於一開始丟出一個熱烈的討論問題,你覺得企業可以如何管理員工的知識?一開始先不要設限的討論這個議題,學生從其角度提出各式各樣的作法與看法。我會花35分鐘的時間,運用黑板簡單將學生提出的看法歸類在知識如物件(knowledge as object)、知識如認知(knowledge as cognition)與知識如實踐(knowledge as practice)三個區塊,但是先不要說出這三個理論,例如,當學生提出一個將知識文件化的想法後(知識如物件的假設),我會嘗試以其他知識本質的觀點刺激他,以此方式帶動個案的討論。經過討論後,黑板會呈現如下表的三大區塊(詳見表1的說明)。
接著,我會花40分鐘的時間討論第一個問題,我會先點出半導體的產業情境,問題是因果模糊、動態與複雜的病態問題(ill-structure problem)下,知識轉移所面臨的挑戰;在方法上,我仍會用辮證的方法帶領學生討論,多數的同學都會認為科技可以協助工程師累積維修經驗,我則以半導體的產業特性指出知識管理所遭遇的挑戰。之後,我會再用25分鐘討論第二題,第二題是要讓學生了解一般的知識管理作為,我會放在導入台灣科技導入EKM的過程,值得學習之處,我也會點出半導體設備供應與服務商面對的問題是相對因果線性、靜態與單純的結構問題(well-structure problem)。
之後,我會再花25分鐘討論第三題,我會問學生為何現場工程師會有諸多的抱怨,我以抱怨去突顯以物件式管理知識的侷限,並勾勒出現場工程師面對的是因果模糊、動態與複雜的病態問題(ill-structure problem)。最後,我會以25分鐘討論第四題,這題是開放性的問題並沒有標準答案,我會請學生提出他們對於知識管理系統提出修正的看法,並詢問他們如果是知識長張智,你會怎麼做?這通常會引起兩方的爭議:一方仍主張強化資訊系統,另一方可能從非資訊系統的創意方法。我會綜合雙方的意見後,會以「CSI編劇」或「支援前線Call」的概念做為總結,強調這個問題仍是半導體正面臨的棘手問題。
討論問題
Q1:半導體超速創新的趨勢,你認為資訊科技能不能協助工程師轉移維修的經驗呢?
許多同學都會同意此種看法,認為科技能協助工程師轉移其維修的經驗。但是,這個假設是有條件的成立。我會建議學生由知識本質的角度去思考這個問題,並帶出知識內嵌於物件、認知與實踐,先探討知識的三種本質後,再來討論資訊系統的角色與限制。知識內嵌於物件 (knowledge embedded in object)。
第一個內嵌觀點認為知識是可以被轉換並內嵌在有形的物件上,且可直接將知識轉移給使用者再利用這些知識;例如Nonaka (1994)提出知識螺旋(SECI)模式,他認為透過外化、社會化、組合化與內化等四種轉換的模式,可以將知識從個人擴散至團體、並成為組織的知識,增加組織持續性的競爭優勢。因此,有許多研究主張組織運用科技便可有效轉移最佳實務,知識內嵌在物件所引發最主要的挑戰在於知識的轉換模式,尤其「外化模式」成為顧問業協助大型企業導入創新知識管理系統的重要理論依據。而知識內嵌於物件也引發一系列的挑戰,最受學者關注的是有些知識並不易規則化與結構化的編碼,於是學者進一步發展新的技術來編碼知識,或用不同的技術來呈現知識物件;例如,以認知圖或隱喻性的故事來轉移這種內隱程度較高的知識。另外,此觀點也假設知識提供者與接受者之間的情境未改變。
第二個內嵌觀點認為知識內嵌且分散於個別專家的認知模式中,知識會因專家所持不同的認知而對現象有不同詮釋。因此,轉移知識最好能透過人與人直接的對話或面對面溝通,當雙方消弭彼此在專業背景或心智模式上的差異,才能對知識產生彼此一致的解釋。而轉移知識的障礙來自於知識接受者認知能力的不足,接受者吸收能力不佳所致。目前可行的解決方案如專家黃頁(Experts’ Yellow Page)、群組軟體(Groupware)、網路論壇(Discussion Forum)等資訊科技,確實有助於組織建立虛擬社群(Virtual Community)與人際網絡,或以說故事的方式消弭彼此的誤會,以促進人際之間的溝通。除此之外,有一派學者探討社會-文化議題,例如在轉移知識前必須先建立彼此互信的關係,同時指出強連結會比弱連結關係更有效的分享知識。所以,員工是否願意分享知識取決於他們能否有效地搜尋到專家、建立彼此信任關係及溝通等因素。
第三個內嵌的觀點認為知識內嵌於實踐當中,異於前面兩個知識客觀內嵌於物件與人的看法,此觀點認為知識是主觀被建構。組織由分散的社群所組成,知識是散佈在這些社群的網絡關係中,唯有人際互動與實做中才會持續建構出實用的知識。知識是多面向且在實做與互動中被知曉的,這也引發從實踐觀點探討組織如何轉移個人化的知識,包括:實做中學習的技能、具有共享的認同、發揮全球合作的綜效(超越時間和空間的協同合作)、面對面的互動及支持、參與式創新等。因此,轉移最佳實務的作法是令人質疑的,最好將知識轉移視為在特定的情境下,組織成員如何發展能力的過程,絕非單純的轉移最佳實務。
Q2:為何台灣科技的裝機與客服工程師能運用EKM有效轉移維修的經驗呢?
這個問題可由兩個知識內嵌的角度來探討。首先,從「裝機工程師」的工作實務切入,依序的工作順序、人機單純的互動關係與連續性的創新情境,藉此點出知識內嵌於物件的理論觀點。其次,從客服工程師的工作實務切入,由支援現場工程師的維修問題,藉此點出知識內嵌於認知的理論觀點。
Q3:為何半導體製造商之現場工程師,會對於知識管理有諸多的抱怨?
這個問題可由兩個角度來探討。第一個角度是情境的問題,半導體製造商的工作情境有三個特徵:(1)複雜的製造情境,不是一種線性的製程,而是交錯、複雜的製程,這可以點出線性因果與複雜因果問題的差異性;(2)合作結構的情境:「順序性」的合作模式與「多人交錯」的合作模式,這可以點出片斷知識難以有效轉移的侷限,而整體的知識卻散佈在不同的社群當中,突顯管理片斷知識對於經驗傳承不見得有用;(3)創新的情境:「連續性」與「跳躍性」創新的情境,這可以討論知識生命週期的問題。教師可以運用這三個情境進一步說明為何對知識管理會有諸多的抱怨。
我以合作結構說明之:合作結構為「順序性」對比於「多人交錯」的合作模式。解決半導體異常通常是歷經多人接力貢獻,導致時而發散、時而收斂的過程。過去強調解決問題的流程都會有一定的程序與標準的解決方案;像先定義問題、分析問題、擬定、評估、選擇與執行可行方案等順序性的步驟;例如,影印機巨人的全錄公司,將全球工程師維修的技巧整理成為一套Eureka系統,分享給全球每位工程師,英國石油公司也有類似的作法。但我們發現在「排除晶片異常」的過程卻是多位工程師接力合作產生時而發散、時而收斂的現象。
事實上,有些複雜問題的解決過程卻是峰迴路轉、無法預期特定的方向與結果。實務上,參與解決問題的工程師,他們彼此隨著問題的演變而個別採取自發性的行動來因應,從問題的表面朝向未預期的領域深化。這樣探索的過程並非個別成員或特定領導者以追求秩序性的步驟便可以導致的結果,而是一種行動者自發性互動的行為。個別的工程師會根據問題的徵兆,運用局部的資訊與垂手可用的工具、資源、所熟悉的型態,藉此與其他成員互動嘗試收斂問題。
例如,案例中Alex界定參與的成員,Ben辨識出晶片異常具週期出現的特性;接著,Charles從週期性的晶片缺陷找到3, 9, 16, 22片這種規則性;後來Derek與Eric又從「濕式清洗設備」中機器手臂的移動速度又找到機器手臂的結構,問題便在這些工程師們的接力合作下,邊發散、邊收斂的擺盪中逐漸地收斂至可控制的範圍。這種過程的特徵類似成員以自組織方式回應,對於Alex、Ben、Charles、Derek、Eric等個別工程師而言,他們並未能事先料想到問題會如此地發展,更無法預知自己將會有何種貢獻,他們僅能根據所面對的情境,引起工程師各別自發性的行動,這個現象是一種成員自組織的行為。時間充裕的情況下,可以針對每一個情境均加以探討。
第二個角度可以從跨疆界管理的論點切入,由維修案例帶出「疆界漫遊」的有趣現象,再回來思索知識管理的模式,我們可由表3說明工程師跨域探索的歷程,帶領學生理解半導體現場工程師的工作脈絡。
Q4:既然半導體製造商現場工程師有諸多的抱怨,你是知識長張智,你會如何修正既有的管理機制與資訊系統,以協助現場工程師轉移其寶貴的維修經驗呢?
工作脈絡與科技創新:當了解現場工程師的工作脈絡以後,如何以創新知識管理系統來成就維修服務的創新呢?也就是第四個討論問題,如何以科技協助菜鳥與老鳥工程師進行策略性學習(strategic learning)。講者可以以美國堪薩斯洲的美國軍隊組織成立一個名為CALL的中心(The center for Army Lessons Learned, 簡稱為CALL),提供我們一個學習策略性知識的好案例。
當美國陸軍面對各種詭譎的情境變化時,他們得應付詭譎多變的局勢,並做出適當的回應,這種情況跟熟手工程師維修病態問題的戰役正好雷同。CALL的目的在於協助部隊從實際行動中得到經驗性知識,確實落實在往後的演習訓練中,直到軍隊產生行為的轉變為止;因此,策略性學習的重點在於行為的改變而不是累積知識文件。此外CALL也並不是要建立一個知識資料庫,而是在積極參與過程中,部隊能提出具有挑戰性的假設,為某一特定事件轉變為一套可供選擇的行為。
CALL的作法對於半導體養成熟手工程師的過程,也提供有意義的啟示。例如,CALL指派專家小組深入現場實地觀察,作第一手資料的採集、分析、整合,並加上各地收集得到的資料與各相關單位的研究,由多位跨領域的專家做適當地解釋,最後再以圖表、多媒體等多元形式來呈現其內容,以便能於軍隊組織的傳遞。因此,不同於傳統的作法,CALL背後內嵌著一個假設,知識消費者不可能是知識生產者,知識的內容須要由專業的知識生產者製作,透過多方的專家討論、消弭成見、不斷精鍊後,最後將此種策略性知識打包而成的,若未經如此的精鍊過程,只能算是元件性知識與程序性知識。
半導體產業可以從CALL的案例中,重新設計整理維修故事的作法。台灣聯電可以成立CASE中心(The Center for Aiding Semi-conductor Engineers),由外部專家(如編劇、作家)與內部專家(各領域之熟手工程師)共同組成,他們共同參與重大的現場維修專案。CASE成員像隱藏式鏡頭來回穿梭於現場,仔細觀察所有的維修活動,抽絲剝繭地紀錄以追尋問題形成的軌跡,進而找出問題背後的根本原因。CASE協助公司使其充分了解到底發生了什麼事?又為什麼會發生呢? CASE中心再以「犯罪現場影集」的手法編劇、整理與呈現整個維修服務戰役(war story),讓現場維修工程師看維修影集學習策略性知識。再者,這些知識內容是經由許多專家達成共識,共同編織出解釋異常的結果。這種方式不僅僅讓參與者描繪出問題發生的實際情況,也更清楚呈現了問題來龍去脈的邏輯架構。
CASE成員要如何呈現精彩且具啟發性的維修故事呢?從「數字搜查線」的案例與CALL作法的引導下,半導體產業可根據因果模糊的維修過程、動態合作網絡與扭轉式創新等三個工作脈絡的特性,重新設計創新的科技來克服知識轉移、知識合作與知識再利用的挑戰。首先,如何紀錄策略性知識來克服知識轉移的挑戰,CAES小組應該將維修過程編為容易理解的完整故事,以故事、影集或多媒體來呈現維修故事的邏輯發展,而不僅只是片段的因果關係或知識元件。一個完整的故事應是見樹又見林,不僅提供片段因果的知識,也能匯聚一連串片段因果進而呈現出探索邏輯的脈絡。閱讀此故事應可擷取熟手工程師獨特的策略性知識並培養他對現象的敏銳度,同時又能學習維修過程中的元件性知識與程序性知識。
其次,如何紀錄策略性知識以克服知識合作的挑戰。CASE除了提供完整的故事情節外,還應繪製出對應於故事裡每段情節的專家,也就是提供社會關係網絡圖,這也是熟手工程師應具備的專家敏銳度。CASE成員於故事情節中,也繪製了每一小段因果關係背後的社會網絡。這樣的作法不僅提供誰是專家?專家在哪?他又知道什麼?呈現完整的故事並加上社會關係網絡圖,CASE便能如虎添翼般協助工程師認清問題的本質、情境與邏輯結構的發展過程,以培養熟手工程師連結專家的敏銳度(sense)。
最後,如何紀錄策略性知識以克服知識再利用的挑戰。為了因應扭轉式創新而使知識生命週期縮短的趨勢,CASE完整紀錄故事情節、除了繪製對應之社會關係網絡圖外,成員也在完整故事情節之中,適時註明已經過時的知識,我們稱為除舊學習(unlearning)。CASE應主動於故事中說明設備、製程與電子產品創新狀態及既有知識的差異性。如此一來,維修工程師閱讀CASE案例時,便可以警覺到何種知識已經過時,8吋與12吋有什麼細緻的差異,藉此提升現場維修工程師意識知識差異的敏銳度。
兩位半導體業界的主管都表示認同CASE這樣的作法。他們指出用內、外組合的專家去觀察、記錄維修服務之戰役,可以協助工程師解決不易記錄的窘境。完整的故事情節、專家網絡與新知識的差異編織成的CASE,這對培養工程師的敏銳度很有幫助。一位聯電陳姓資深經理表示:「過去我們的維修經驗都只散佈在參與人的腦海中,很難轉移完整的維修經驗與知識。若以CASE方式呈現,工程師便可以抽絲剝繭般瞭解問題的發展?整個維修過程是經過哪些部門?走哪些冤枉路?發現的邏輯又是什麼?」接著他又表示:「過去我們採用師徒制訓練新人,師父以機會教育的方式緩慢傳授,CASE方式則可以當作很好的教案,若再讓這些熟手工程師現身分享,勢必可以縮短新人長達四年的學習曲線。」
另一位台積電陳姓部經理也表示:「我們的作法是將過去的經驗轉變成(內嵌於)注意事項,我們稱為checking list,工程師要完全依據checking list的規範執行作業。但是,在IC產品追求多樣化的趨勢下,工程師得依客戶需要微調checking list,但這也是我們目前現場維修所遭遇的新挑戰。」當我們深究其原因發現,其實這個新挑戰導源於工程師並不瞭解設定checking list的當時背景與過程,也不知道當時是由誰設定這條checking list。於是,知其然而不知其所以然,工程師也就缺乏信心去微調或變更checking list的內容。因此,陳姓部經理接著表示:「若以CASE的方式來紀錄當時設定checking list的經過,那麼維修工程師便能更有信心地去調整checking list,這對實務界有重大的意義。」
學了這個案例讓我們瞭解現場維修工程師的工作脈絡,也重新思索科技如何協助公司創新維修服務。從此案例我們學到兩種知識管理模式(詳見表4的比較);另外,我們也學習到菜鳥、老鳥與熟手工程師的差異在於策略性知識的取得;若個案公司能以CASE的方式改善既有知識轉移、知識合作與知識再利用等三種侷限,那麼,菜鳥養成為熟手工程師的時間就可以從四年縮短為一年,若以台積電為例,年度訓練費用約六千萬新台幣,三年則可省下一點八億新台幣。此外,因創新維修服務也可以節省因工程師犯錯的成本,提升良率、減少重做也可增進目前競爭優勢。今年(2008年)半導體整個產值約一兆七千五百億新台幣,以20%的犯錯成本來估計,做好維修服務之創新則可幫產業省下近九百億新台幣,大約是一座12吋晶圓廠的投資額。故科技創新維修服務正是當前產、官、學界關心半導體產業的共同要務。
相關參考文獻:
- Carlile, P. R. (2004). "Transferring, Translating, and Transforming: An Integrative Framework for Managing Knowledge Across Boundaries." Organization Science 15(5): 555-568.
- Nonaka, I. (1994). "A Dynamic Theory of Organizational Knowledge Creation." Organization Science 5(1): 14-37.
- Ruey-Lin, H., S. D.-H. Tsai, et al. (2006). "The Problems of Embeddedness: Knowledge Transfer, Coordination and Reuse in Information Systems." Organization Studies (01708406) 27(9): 1289-1317.
- Thomas, J. B., S. W. Sussman, et al. (2001). "Understanding "Strategic Learning": Linking Organizational Learning, Knowledge Management, and Sensemaking." Organization Science 12(3): 331-345.
附錄:角色扮演活動學習單
A:裝機工程師組之工作實務:建築師
第一階段稱為初步的現場規劃(layout):裝機工程師至現場勘查實體的佈置並協助客戶執行現場規劃,包括主機位置、進出管線的配置等。第二階段稱為主機安裝(Mainframe):此時,裝機工程師至現場安裝主機(Mainframe)、電力與氣體等管線。第三階段稱為機台的微調(Fine-tune),此時已完成機台的安裝,包括各種連接的管線、主機與Chamber(機台對晶圓作業的部分)均完成初步的安裝,此階段工程師最主要的工作就是微調(Fine-Tune)機台的電壓、水、氣體等參數,調整機台的參數及相關的控制系統,以達成設備可運作的狀態。一般而言,第三階段最花時間,工程師又將此階段稱為「跑馬拉松」,通常是由2-3位工程師輪翻上陣,測試機台並持續生產2500片左右的測試片,看看機台是否有異常的狀況(詳細請見Exhibit 5)。因此,裝機工程師的工作情境較為靜態且單純,主要是依線性的順序執行步驟性的工作。
EKM導入後之工作實務
裝機工程師工作實務的轉變:自從公司導入EKM這套知識管理系統後,工程師從系統中學習許多裝機的經驗與技能。舉例說明,易工程師在安裝主機之前,他會先登入系統列印出資深工程師整理之最新之注意事項。他確實從EKM中獲得許多裝機小技巧,例如測機時,機台裡的機器手臂傳送中晶片有滑片及掉片的現象,他找到一位資深的工程師的獨門訣學是,先用菜瓜布小心翼翼地除去墊片上的雜質,接著再用無塵紙擦拭,就可以暫時防止滑片及掉片的現象,這些都是實戰的寶貴經驗。然而,工程師是不可能自美國母公司的SOP獲得這些武功秘集,EKM剛好可以填補這個缺口,他表示:
EKM可以累積公司寶貴的實戰經驗,只要能持續維持EKM的品質,對於公司與工程師而言都具有很高的價值,同時也是一項很重要的知識資產。
討論問題:
- 半導體超速創新的趨勢,你認為資訊科技能不能協助裝機工程師轉移維修的經驗呢?
- 為何台灣科技的裝機工程師能運用EKM有效轉移維修的經驗呢?
B:客服工程師之工作實務:支援前線者
客服工程師支援客戶之服務實務:台灣科技約有400位的「客服工程師」,扮演隨時支援客戶FAB廠之後勤部隊,通常需要至少七年以上經驗的維修經驗才足以擔任,主要的任務是當客戶(半導體製造商)的機台發生故障時,他們會被指派(Be called)且必須立即前往FAB廠內協助排除機台或執行保養工作。例如,客戶端的機台內部有雜質產生而無法解決,或機台內的機器手臂無法精確傳送晶圓時,客服工程師必須前FAB廠協助客戶處理因設備倒置的異常狀況。
客服工程師必須協助客戶完成二項目標:一、維持設備高效能的生產力;二、協助客戶降低生產晶片的缺陷率。此外,客服工程師也得迅速回應之客戶之創新的需求,例如,協助客戶導入新產品設計或者更新製程,客服工程師也得迅速回應客戶之創新需求。換句話說,客服工程師提供24小時隨傳隨到的服務,不僅要快速抵達現場、找出病因並對症下藥,以確保機台的正常運轉,還必須回應顧客的創新需求。因此,客服工程師的工作情境較為動態且複雜,主要是依情境之需要執行維修的工作。
EKM導入後之工作實務
客服工程師工作實務的轉變:一位劉工程師舉例說明有了這套知識管理系統之後,他更有信心與效果地執行每日的工作實務,他表示:「解決問題的秘訣在於剖析問題與運用知識系統搜尋可能的原因。」首先,工程師必須保持冷靜的思緒,一方面小心的拆裝機台,做一些基本檢查的動作,或透過機台上的電腦進行線上檢查(on-line check),看看上面出現什麼樣的錯誤訊息?這些動作與訊息都有助於我們理解問題(make sense),通常會定義好問題,解決方案便會依情況湧現出來;萬一問題還是無法解決,你還可以運用公司的資料庫,快速取得相關的知識;例如,系統列出機台氣體外洩之五種可能的來源,我可以先根據上面記載的技巧試試看,通常都能縮短問題解決的時間。實務界提出了這樣的看法:「約有80%的case可以迎刃而解;約還有20%非常棘手的case,我也可以直接詢問相關EKM作者的建議」。劉工程師表示:
通常EKM會提供五到六位這種機台的專家,我只要打一通電話,通常就能獲得很好的啟發,這也是最快解決問題的方式。
討論問題:
- 半導體超速創新的趨勢,你認為資訊科技能不能協助客服工程師轉移維修的經驗呢?
- 為何台灣科技的客服工程師能運用EKM有效轉移維修的經驗呢?
C:現場工程師:英式橄欖球隊
現場工程師探索之旅
E1 是誰殺了晶片
E2 週一、週五徵候狀
E3 數學密碼
E4 轉移焦點:向前向後追
E5 難道是晶片沒洗乾淨嗎?
E6 會是速度毀了晶片嗎?
E7 原來手臂中的爪子才是真兇!
導入知識管理系統後之抱怨
「經驗是工程師一起做出來的,背後情境很重要。其實,這和每個人的SENSE有關,我得親手去做、去感受,就算我把經驗寫起來,十個工程師有九個根本不懂如何使用它。」
「實做才是知識的母親,經驗代表知識都在腦袋裡面,如果還要靠電腦去查資料代表你經驗還不夠,所以知識管理系統對資深人員根本沒什麼用,對資淺人員則不會用。因為每個人對問題的感受是不一樣的,有經驗的人會直接找到問題的核心,一秒鐘就可以解決問題。這就好比一個門(問題)用了很複雜的鎖,有經驗的人就會繞到後面,開窗戶爬進去了;沒經驗的人,你給他很多把鑰匙,他卻找不到鑰匙孔。
「經歷各種問題才是取得知識的最佳管道,舉例而言:如果機台都不出現狀況,你10年也學不到東西。其實「久病成良醫」,你經歷很多狀況就會pick up起來,並理解其中機台運作的原理。」
討論問題:
- 半導體超速創新的趨勢,你認為資訊科技能不能協助客服工程師轉移維修的經驗呢?
- 為何半導體製造商之現場工程師,會對於知識管理有諸多的抱怨?
D:知識管理團隊:知識長
討論問題:
- 既然半導體製造商現場工程師有諸多的抱怨,你是知識長張智,你會如何修正既有的管理機制與資訊系統,以協助現場工程師轉移其寶貴的維修經驗呢?
本個案係由實踐大學高雄校區國際貿易系李慶芳助理教授在逢甲大學科技管理所研究生王彥程與政治大學科管所陳維中的協助下所撰寫,其目的在作為課堂討論之基礎,而非指陳個案公司事業經營之良窳。田野調查期間受個案公司與科學園區公司的大力協助,特此致謝;也為許多默默為台灣半導體產業奉獻的工程師致敬。有興趣使用本個案者,請逕洽台灣管理個案中心申請使用授權(www.tmcc.com.tw)。




